이 블로그 내용은 아래 도서를 학습한 내용입니다.
학습 도서 정보
스프링 시큐리티 인 액션(Spring Security in Action)
로렌티우 스필카 지음
최민석 옮김
위키북스


  • CSRF 보호 구현
  • CSRF 보호 맞춤 구성
  • CORS 구성 적용

스프링 시큐리티에는 CORF 보호를 적용하는 필터와 CORS 구성과 관련된 필터처럼 필터 체인에 추가하는 자체 필터도 있다.

 

10. 1 애플리케이션에 CSRF (사이트 간 요청 위조) 보호 적용

CSRF는 광범위한 공격 유형이며 CSRF에 취약한 애플리케이션은 인증 후 사용자가 웹 애플리케이션에서 원치 않는 작업을 실행하게 할 수 있다.

  1. CSRF가 무엇이고 어떻게 작동하는지 검토
  2. CSRF 취약성을 완화하는데 이용되는 CSRF 토큰 메커니즘에 대해 검토
  3. HTTP POST 방식으로 엔드포인트를 호출하는 방법을 학습
  4. REST 엔드포인트를 이용하는 작은 애플리케이션 학습
  5. CSRF 토큰 메커니즘을 맞춤 구성하는 방법을 학습

 

10. 1. 1 스프링 시큐리티의 CSRF 보호가 작동하는 방식

  1. CSRF 공격은 사용자가 웹 애플리케이션에 로그인했다고 가정하며 사용자는 공격자에게 속아서 작업중인 같은 애플리케이션에서 작업을 실행하는 스크립트가 포함된 페이지를 연다.
  2. 사용자가 이미 로그인했기 때문에 위조 코드는 이제 사용자를 가장하고 사용자 대신 작업을 수행할 수 있다.

 

CSRF 공격 예시

  • CSRF 보호는 웹 애플리케이션에서 프런트 엔드만 변경 작업을 수행할 수 있게 보장한다.(관례상 GET, HEAD, TRACE, OPTIONS 외의 HTTP 방식)
  • 데이터를 변경하는 작업을 수행하려면 먼저 사용자가 적어도 한 번은 HTTP GET으로 웹 페이지를 요청해야 한다.
  • 이때 애플리케이션은 고유한 토큰을 생성한다. 다음부터의 변경작업 시 토큰을 헤더에 넣어서 요청한다. (POST, PUT, DELETE 등)
  • 애플리케이션은 토큰의 값을 안다는 것은 다른 시스템이 아닌 애플리케이션 자체가 변경 요청을 보낸 증거라고 본다.

 

CsrfFilter

CSRF 보호의 시작점은 필터 체인의 CsrfFilter라는 한 필터다. CsrfFilter는 요청을 가로채고 GET, HEAD, TRACE, OPTIONS를 포함하는 HTTP 방식의 요청을 모두 허용하고 다른 모든 요청에는 토큰이 포함된 헤더가 있는지 확인한다. 이 헤더가 없거나 헤더에 잘못된 토큰 값이 포함된 경우 애플리케이션은 요청을 거부하고 응답의 상태를 '403 금지됨'으로 설정한다.

 

POST 요청을 수행하려면 클라이언트가 CSRF 토큰이 포함된 헤더를 추가해야 한다. 애플리케이션은 GET 요청으로 페이지가 로드 될 때 CSRF 토큰을 생성한다. 이 토큰은 로드된 페이지에서 수행하는 모든 요청에 추가된다. 이와 같이 로드된 페이지만 변경 요청을 할 수 있다.

 

CsrfFilter는 CsrfTokenRepository 구성 요소를 이용해 새 토큰 생성, 토큰 저장, 토큰 검증에 필요한 CSRF 토큰 값을 관리한다. 기본적으로 CsrfTokenRepository는 토큰을 HTTP 세션에 저장하고 랜덤 UUID로 토큰을 생성한다. 대부분은 이것으로 충분하지만 구현할 요구 사항이 기본 구현으로 해결되지 않으면 CsrfTokenRepository를 직접 구현하는 방법이 있다. (=> 10.3절)

CsrfFilter는 필터 체인에 있는 필터 중 하나로서 요청을 받고 체인의 다음 필터로 전달한다.

 

Csrf 토큰을 로그로 출력하는 예제

  • CsrfFilter는 생성된 CSRF 토큰을 HTTP 요청의 _csrf 특성에 추가한다.

@RestController
public class HelloController {

    @GetMapping("/hello")
    public String getHello() {
        return "Get Hello!";
    }

    @PostMapping("/hello")
    public String postHello() {
        return "Post Hello!";
    }
}

 

public class CsrfTokenLogger implements Filter {

    private Logger logger = Logger.getLogger(CsrfTokenLogger.class.getName());

    @Override
    public void doFilter(ServletRequest request, ServletResponse response, FilterChain filterChain) throws IOException, ServletException {
        Object o = request.getAttribute("_csrf");
        CsrfToken token = (CsrfToken) o;
        logger.info("CSRF token " + token.getToken());

        filterChain.doFilter(request, response);
    }
}

 

@Configuration
public class ProjectConfig extends WebSecurityConfigurerAdapter {

    @Override
    protected void configure(HttpSecurity http) throws Exception {
        http.addFilterAfter(
                new CsrfTokenLogger(),
                CsrfFilter.class)
                .authorizeRequests()
                    .anyRequest().permitAll();
    }
}

 

1. csrf 토큰을 로그로 출력하기 위해 GET /hello 호출

ㄴ 요청

❯ curl http://localhost:8080/hello

ㄴ 응답

...
< Set-Cookie: JSESSIONID=07EE50153547CF0E00851FE6345BDA5D; Path=/; HttpOnly
...

 

2. 로그

CSRF token b889dd4f-c8cf-4c14-a11a-f30f265363cf

 

3. 토큰을 적용하지 않는 POST 요청 -> 403

❯ curl -XPOST http://localhost:8080/hello
{
   "timestamp":"2023-10-12T17:11:49.743+00:00",
   "status":403,
   "error":"Forbidden",
   "message":"",
   "path":"/hello"
}

 

4. CSRF 토큰을 지정하여 POST 요청

(CSRF 토큰 값은 세션에 저장하므로 세션ID(JSESSIONID)도 지정해주어야 한다.) 

❯ curl -XPOST 'http://localhost:8080/hello' \
--header 'Cookie: JSESSIONID=F773B303144579215D9A7B38E23FA1E1; JSESSIONID=F773B303144579215D9A7B38E23FA1E1' \
--header 'X-CSRF-TOKEN: 51f6ba91-b200-42a4-8d39-fc6083080611'
Post Hello!%

 

이 예제에서는 GET /hello 를 요청했을때 CSRF 토큰을 얻을 수 없다. 아직 HTTP 응답에 CSRF 토큰 값을 추가하지 않았기 때문이다. 클라이언트가 사용할 HTTP 응답에 CSRF 토큰 값을 추가할 책임은 백엔드 애플리케이션에 있다.

 

 

 

10. 1. 2 실제 시나리오에서 CSRF 보호 사용

CSRF 보호는 브라우저에서 실행되는 웹 앱에 이용되며, 앱의 표시된 콘텐츠를 로드하는 브라우저가 변경 작업을 수행할 수 있다고 예상될 때 필요하다.

 

확인할 예

  • 로그인 양식을 이용해 웹 애플리케이션의 예제 구축
  • 로그인의 기본 구현이 CSRF 토큰을 이용하는 방법 확인
  • 주 페이지에서 HTTP POST 호출 구현

 

 

 

 

 

 

 

10. 1. 3 CSRF 보호 맞춤 구성

 

10. 2 CORS(교차 출처 리소스 공유) 이용

 

10. 2. 1 CORS 작동 방식

 

10. 2. 2 @CrossOrigin 어노테이션으로 CORS 정책 적용

 

10. 2. 3 CorsConfigurer로 CORS 적용

 

요약

 

'study > spring-security-in-action' 카테고리의 다른 글

9장 필터 구현  (0) 2023.09.28
8장 권한 부여 구성: 제한 적용  (0) 2023.09.24
7장 권한 부여 구성: 액세스 제한  (0) 2023.09.14
5장 인증 구현  (0) 2023.09.03
4장 암호 처리  (0) 2023.09.02

이 블로그 내용은 아래 도서를 학습한 내용입니다.
학습 도서 정보
스프링 시큐리티 인 액션(Spring Security in Action)
로렌티우 스필카 지음
최민석 옮김
위키북스


  • 필터 체인 이용하기
  • 맞춤형 필터 정의
  • Filter 인터페이스를 구현하는 스프링 시큐리티 클래스 이용

스프링 시큐리티에서 HTTP 필터는 HTTP 요청에 적용되는 다양한 책임을 위임한다. 

  • 인증필터: 인증 책임을 인증 관리자에게 위임
  • 권한 부여 필터: 인증 성공 후 권한 부여 구성을 처리

스프링 시큐리티의 HTTP 필터는 일반적으로 요청에 적용해야 하는 각 책임을 관리하며 책임의 체인을 형성한다.

필터는 요청을 수신하고 그 논리를 실행하며 최종적으로 체인의 다음 필터에 요청을 위임한다.

 

 

스프링 시큐리티는 필터 체인을 원하는 방식으로 모델링할 수 있는 유연성을 제공한다.

  • 사용자 이메일 주소 검사를 추가해 인증을 보강
  • 일회용 암호(OTP)를 이용하는 단계를 추가해 인증을 보강
  • 인증 감사가 이용되는 동안의 디버깅
  • 다른 인증 전략을 구현
  • 권한 부여 이벤트에 대해 외부 시스템에 알림
  • 인증, 권한 부여 이후 추적과 감사에 필요한 성공 또는 실패 기록

 

9.1 스프링 시큐리티 아키텍처의 필터 구현

스프링 시큐리티 아키텍처의 필터는 일반적인 HTTP 필터다. 필터를 만들려면 javax.servlet 패키지의 Filter 인터페이스를 구현한다. 다른 HTTP 필터와 마찬가지로 doFilter() 메서드를 재정의해 논리를 구현한다.

  • ServletRequest: HTTP 요청을 나타낸다. ServletRequest 객체를 이용해 요청에 대한 세부 정보를 얻는다.
  • ServletResponse: HTTP 응답을 나타낸다. ServletResponse 객체를 이용해 응답을 클라이언트로 다시 보내기 전에 또는 더 나아가 필터 체인에서 응답을 변경한다.
  • FilterChain: 필터 체인을 나타낸다. FilterChain 객체는 체인의 다음 필터로 요청을 전달한다.

필터 치엔은 필터가 작동하는 순서가 정의된 필터의 모음을 나타낸다. 스프링 시큐리티에는 몇 가지 필터 구현과 순서가 있다.

  • BasicAuthenticationFilter는 HTTP Basic 인증을 처리한다.
  • CsrfFilter는 CSRF(사이트 간 요청 위조)를 처리한다.
  • CorsFilter는 CORS(교차 출처 리소스 공유) 권한 부여 규칙을 처리한다.

애플리케이션이 필터 체인에 이러한 모든 필터의 인스턴스를 반드시 가질 필요는 없다. 필터 체인은 애플리케이션을 구성하는 방법에 따라 더 길어지거나 짧아질 수 있다. 예를들어 Basic 인증 방식을 이용하기 위해 httpBasic() 메서드를 호출하면 필터 체인에 BasicAuthenticationFilter가 추가된다. 이처럼 개발자가 작성하는 구성에 따라 필터 체인의 정의가 영향을 받는다.

 

각 필터에는 순서 번호가 있다. 이 순서 번호에 따라 요청에 필터가 적용되는 순서가 결정된다. 스프링 시큐리티가 제공하는 필터와 함께 맞춤형 필터를 추가할 수 있다.

새 필터는 필터 체인의 다른 필터를 기준으로 추가된다. 

기존 필터 위치 또는 앞이나 뒤에 새 필터를 추가할 수 있다.

 

같은 위치에 필터를 두 개 이상 추가할 수 있다. 하지만 이는 개발자들 사이에 혼란을 유발한다.
여러 필터가 같은 위치에 있으면 필터가 호출되는 순서는 정해지지 않는다.

 

9.2 체인에서 기존 필터 앞에 필터 추가

 

 

* 애플리케이션 요구사항 *

모든 요청에 Request-Id 헤더가 있다고 가정한다.

이 애플리케이션은 이 헤더로 요청을 추적하므로 헤더는 필수이며 인증을 수행하기 전에 헤더가 있는지 검증하려고 한다. 인증 프로세스에는 데이터베이스 쿼리나 다른 리소스를 소비하는 작업이 포함될 수 있으므로 요청의 형식이 유효하지 않으면 이런 작업을 실행할 필요가 없다.

 

 

1. 필터를 구현한다. 요청에 필요한 헤더가 있는지 확인하는 RequestValidationFilter 클래스를 만든다.

2. 필터 체인에 필터를 추가한다. 구성 클래스에서 configure() 메서드를 재정의해 필터 체인에 필터를 추가한다.

 

 

 

public class RequestValidationFilter implements Filter {

    @Override
    public void doFilter(ServletRequest request, ServletResponse response, FilterChain filterChain) throws IOException, ServletException {
        var httpRequest = (HttpServletRequest) request;
        var httpResponse = (HttpServletResponse) response;
        String requestId = httpRequest.getHeader("Request-Id");

        if (requestId == null || requestId.isBlank()) {
            httpResponse.setStatus(HttpServletResponse.SC_BAD_REQUEST);
            return;
            // 헤더가 없으면 HTTP 상태가 '400 잘못된 요청'으로 바뀌고 
            // 요청이 필터 체인의 다음 필터로 전달되지 않는다.
        }

        filterChain.doFilter(request, response);
        // 헤더가 있으면 요청을 필터 체인의 다음 필터로 전달한다.
    }
}

 

curl -v http://localhost:8080/hello

*   Trying 127.0.0.1:8080...
* Connected to localhost (127.0.0.1) port 8080 (#0)
> GET /hello HTTP/1.1
> Host: localhost:8080
> User-Agent: curl/8.1.2
> Accept: */*
>
< HTTP/1.1 400
< X-Content-Type-Options: nosniff
< X-XSS-Protection: 1; mode=block
< Cache-Control: no-cache, no-store, max-age=0, must-revalidate
< Pragma: no-cache
< Expires: 0
< X-Frame-Options: DENY
< Content-Length: 0
< Date: Thu, 28 Sep 2023 14:30:56 GMT
< Connection: close
<
* Closing connection 0

 

curl -H "Request-Id:12345" http://localhost:8080/hello

Hello!%

 

 

9.3 체인에서 기존 필터 뒤에 필터 추가

* 애플리케이션 요구사항 *

인증 프로세스 다음에 로깅을 실행

 

public class AuthenticationLoggingFilter implements Filter {

    private final Logger logger =
            Logger.getLogger(AuthenticationLoggingFilter.class.getName());

    @Override
    public void doFilter(ServletRequest request, ServletResponse response, FilterChain filterChain) throws IOException, ServletException {
        var httpRequest = (HttpServletRequest) request;
        String requestId = httpRequest.getHeader("Request-Id");
        // 요청 ID의 값과 이벤트 기록
        logger.info("Successfully authenticated request with id " +  requestId);
        // 요청을 필터 체인의 다음 필터에 전달
        filterChain.doFilter(request, response);
    }
}
@Configuration
public class ProjectConfig extends WebSecurityConfigurerAdapter {

    @Override
    protected void configure(HttpSecurity http) throws Exception {
        http.
                addFilterBefore(
                new RequestValidationFilter(),
                BasicAuthenticationFilter.class)
                // 필터 체인에서 인증 필터 다음에 AuthenticationLoggingFilter의 인스턴스 추가
            .addFilterAfter(
                new AuthenticationLoggingFilter(),
                BasicAuthenticationFilter.class)
            .authorizeRequests()
                .anyRequest()
                    .permitAll();
    }
}

 

9.4 필터 체인의 다른 필터 위치에 필터 추가

이제까지 인증 방식 중 BasicAuthetnication과 FormLoginAuthentication 방식을 살펴보았다. 이 두가지 인증방식 이외의 다른 인증 방식을 원한다. 그런데 스프링 시큐리티의 기능을 그대로 사용하고 싶다면 어떻게 해야하는가? BasicAuthentication이나 FormLoginAuthentication의 필터 대신에 커스텀 필터를 위치 시키면 된다. 

 

커스텀 인증방식 예시

  • 인증을 위한 정적 헤더 값에 기반을 둔 식별
  • 대칭 키를 이용해 인증 요청 서명
  • 인증 프로세스에 OTP(일회용 암호) 이용

 

단, 커스텀 필터를 위치시키되

1. basicAuthentication이나 FormLogingAuthentication은 활성화 시키지 않는다.

2. 스프링시큐리티는 기본적으로 UserDetailsService를 구성하게 된다. 만약 커스텀한 인증 방식에서 UserDetailsService를 사용하지 않는다면, 비활성화 시킨다.

@SpringBootApplication(exclude = {UserDetailsServiceAutoConfiguration.class })

 

 

인증을 위한 정적 헤더 값에 기반을 둔 식별 예시

// 구성 클래스에서 값을 주입할 수 있도록 스프링 컨텍스트에 클래스의 인스턴스 추가
@Component
public class StaticKeyAuthenticationFilter implements Filter {

    // 예제를 간단하기 위해 키를 속성 파일에 작성, 운영서버스에서는 볼트에 저장하는 것이 좋다.
    @Value("${authorization.key}")
    private String authorizationKey;

    @Override
    public void doFilter(ServletRequest request, ServletResponse response, FilterChain filterChain) throws IOException, ServletException {
        var httpRequest = (HttpServletRequest) request;
        var httpResponse = (HttpServletResponse) response;

        // 요청의 Authorization 헤더에서 값을 얻고 정적 헤더와 비교
        String authentication = httpRequest.getHeader("Authorization");

        if (authorizationKey.equals(authentication)) {
            filterChain.doFilter(request, response);
        } else {
            httpResponse.setStatus(HttpServletResponse.SC_UNAUTHORIZED);
        }
    }
}
@Configuration
public class ProjectConfig extends WebSecurityConfigurerAdapter {

    // 스프링 컨텍스트에서 필터의 인스턴스를 주입
    @Autowired
    private StaticKeyAuthenticationFilter filter;

    @Override
    protected void configure(HttpSecurity http) throws Exception {
        // 필터 체인에서 기본 인증 필터의 위치에 필터 추가
        http.addFilterAt(filter, BasicAuthenticationFilter.class)
                .authorizeRequests().anyRequest().permitAll();
    }

}
@SpringBootApplication(exclude = {UserDetailsServiceAutoConfiguration.class })
public class Main {

    public static void main(String[] args) {
        SpringApplication.run(Main.class, args);
    }

}
❯ curl -H "Authorization:SD9cICjl1e" http://localhost:8080/hello
Hello!%

 

9.5 스프링 시큐리티가 제공하는 필터 구현

이절에서는 스프링 시큐리티에 기본적으로 있고 Filter 인터페이스를 구현하는 클래스에 관해 알아본다. 이 단원의 에제에서는 이 인터페이스를 직접 구현해 필터를 정의한다.

스프링 시큐리티에는 Filter 인터페이스를 구현하는 여러 추상 클래스가 있으며, 이를 위해 필터 정의를 확장할 수 있다. 또한 이러한 클래스는 구현을 확장할 때 이점을 얻을 수 있는 기능을 추가한다.

 

로깅 기능은 같은 요청이 여러 번 기록되지 않게 해야하므로 OncePerRequestFilter를 이용할 수 있는 좋은 후보다. 스프링 시큐리티는 필터가 두 번 이상 호출되지 않게 보장하지 않으므로 개발자가 직접 처리해야 한다. 가장 쉬운 방법은 OncePerRequestFilter 클래스를 이용해 필터를 구현하는 것이다.

 

// Filter 인터페이스를 구현하지 않고 OncePerRequestFilter 클래스를 확장
public class AuthenticationLoggingFilter extends OncePerRequestFilter {

    private final Logger logger =
            Logger.getLogger(AuthenticationLoggingFilter.class.getName());


    // Filter 인터페이스의 doFilter() 메서드의 용도를 대체하는 doFilterInternal() 재정의
    // OncePerRequestFilter는 HTTP 필터만 지원한다.
    // 이 때문에 HttpServletRequest 및 HttpServletResponse로 매개변수를 직접 지정했다.
    @Override
    protected void doFilterInternal(HttpServletRequest request,
                                    HttpServletResponse response,
                                    FilterChain filterChain) throws ServletException, IOException {

        String requestId = request.getHeader("Request-Id");

        logger.info("Successfully authenticated request with id " +  requestId);

        filterChain.doFilter(request, response);
    }
}
@Configuration
public class ProjectConfig extends WebSecurityConfigurerAdapter {

    @Override
    protected void configure(HttpSecurity http) throws Exception {
        http.addFilterBefore(
                new RequestValidationFilter(),
                BasicAuthenticationFilter.class)
            .addFilterAfter(
                new AuthenticationLoggingFilter(),
                BasicAuthenticationFilter.class)
            .authorizeRequests()
                .anyRequest()
                    .permitAll();
    }
}

 

OncePerRequestFilter 클래스에 관해 알아둘 사항

참고: https://junhyunny.github.io/spring-boot/once-per-request-filter/

  • HTTP 요청만 지원하지만 사실은 항상 이것만 이용한다.
    • 이 클래스의 장점은 형식을 형 변환하면 HttpServletReqeust 및 HttpServletResponse로 직접 요청을 수신한다는 것이다. Filter 인터페이스의 경우에는 요청과 응답을 형 변환해야 한다.
  • 필터가 적용될지 결정하는 논리를 구현할 수 있다.
    • 필터 체인에 추가한 필터가 특정 요청에는 적용되지 않는다고 결정할 수 있다. 이 경우 shouldNotFilter(HttpServletRequest) 메서드를 재정의하면 된다. 기본적으로 필터는 모든 요청에 적용 된다.
  • OncePerRequestFilter는 기본적으로 비동기 요청이나 오류 발송 요청에는 적용되지 않는다.
    • 이 동작을 변경하려면 shouldNotFilterAsyncDispatch() 및 shouldNotFilterErrorDispatch() 메서드를 재정의하면 된다.

요약

  • 웹 애플리케이션의 첫 번째 계층은 HTTP 요청을 가로채는 필터 체인이다. 스프링 시큐리티 아키텍처의 다른 구성 요소는 요구 사항에 맞게 맞춤 구성할 수 있다.
  • 필터 체인에서 기존 필터 위치 또는 앞이나 뒤에 새 필터를 추가해 필터 체인을 맞춤 구성할 수 있다.
  • 기존 필터와 같은 위치에 여러 필터를 추가할 수 있으며 이 경우 필터가 실행되는 순서는 정해지지 않는다.
    • (같은 위치에 여러 필터를 지정하는 것은 안티패턴)
  • 필터 체인을 변경하면 애플리케이션의 요구 사항에 맞게 인증과 권한 부여를 맞춤 구성하는데 도움이 된다.

'study > spring-security-in-action' 카테고리의 다른 글

10장 CSRF 보호와 CORS 적용  (0) 2023.10.01
8장 권한 부여 구성: 제한 적용  (0) 2023.09.24
7장 권한 부여 구성: 액세스 제한  (0) 2023.09.14
5장 인증 구현  (0) 2023.09.03
4장 암호 처리  (0) 2023.09.02

이 블로그 내용은 아래 도서를 학습한 내용입니다.
학습 도서 정보
스프링 시큐리티 인 액션(Spring Security in Action)
로렌티우 스필카 지음
최민석 옮김
위키북스


  • MVC 선택기 : 경로에 MVC 식을 이용해 엔드포인트를 선택한다.
  • 앤트 선택기: 경로에 앤트 식을 이용해 엔드포인트를 선택한다.
  • 정규식 선택기: 경로에 정규식(regex)을 이용해 엔드포인트를 선택한다.

 

8.1 선택기 메서드로 엔드포인트 선택

@Override
protected void configure(HttpSecurity http) throws Exception {
    http.httpBasic();

    http.authorizeRequests()
            .mvcMatchers("/hello").hasRole("ADMIN")
            .mvcMatchers("/ciao").hasRole("MANAGER");
            
}

위와 같이 설정하면, /hello, /ciao 이외의 모든 요청은 인증되지 않은 사용자를 포함해 기본적으로 모든 사용자에게 접근이 허용된다.

마지막에 아래 구성처럼 설정한 것과 같다.

anyRequests().permitAll()

 

8.2 MVC 선택기로 권한을 부여할 요청 선택

권한 부여 구성을 적용할 요청을 지정하는 일반적인 방법은 MVC 식을 이용하는 것이다. 애플리케이션을 개발할 때도 이 메서드를 이용할 기회가 많다.

이 선택기는 표준 MVC 구문으로 경로를 지정하며 그 구문은 @RequestMapping, @GetMapping, @PostMapping 등의 어노테이션으로 엔드포인트 매핑을 작성할 때의 구문과 동일 하다.

 

  • mvcMatchers(HttpMethod method, String... pattenrs) : 제한을 적용할 HTTP 방식과 경로를 모두 지정할 수 있다. 같은 경로에 대해 HTTP 방식별로 다른 제한을 적용할 때 유용하다.
  • mvcMatchers(String... patterns) : 경로만을 기준으로 권한 부여 제한을 적용할 때 더쉽고 간단하게 이용할 수 있다. 이 메서드를 이용하면 자동으로 해당 경로의 모든 HTTP 방식에 제한이 적용된다.

스프링 시큐리티는 기본적으로 csrf 보호를 적용한다. 그래서 간단한 POST, PUT, DELETE로 노출된 엔드포인트를 테스트하려면 csrf를 비활성화 하여야 한다.

http.csrf().disable();
@RestController
public class TestController {

    @PostMapping("/a")
    public String postEndpointA() {
        return "Works!";
    }

    @GetMapping("/a")
    public String getEndpointA() {
        return "Works!";
    }

    @GetMapping("/a/b")
    public String getEnpointB() {
        return "Works!";
    }

    @GetMapping("/a/b/c")
    public String getEnpointC() {
        return "Works!";
    }
}
@Override
protected void configure(HttpSecurity http) throws Exception {
    http.httpBasic();

    http.authorizeRequests()
            .mvcMatchers( "/a/b/**").authenticated()
            .anyRequest().permitAll();

    http.csrf().disable();
}

 

경로 변수에 엔드포인트를 지정하고 숫자 이외의 다른 값을 포함한 경로 변수를 이용하는 모든 요청을 거부한다.

@RestController
public class ProductController {

    @GetMapping("/product/{code}")
    public String productCode(@PathVariable String code) {
        return code;
    }

}
@Configuration
public class ProjectConfig extends WebSecurityConfigurerAdapter {

    @Override
    protected void configure(HttpSecurity http) throws Exception {
        http.httpBasic();

        http.authorizeRequests()
                .mvcMatchers( "/product/{code:^[0-9]*$}").permitAll()
                .anyRequest().denyAll();
    }
}
설명
/a /a 경로만
/a/* * 연산자는 한 경로 이름만 대체한다. 이 경우 /a/b 또는 /a/c와는 일치하지만, /a/b/c 와는 일치하지 않는다.
/a/** ** 여러 경로 이름을 대체한다. 이 경우 /a, /a/b, /a/b/c 가 모두 이 식과 일치한다.
/a/{param} 이 식은 주어진 경로 매개 변수를 포함한 /a 경로에 적용된다.
/a/{param:regex} 이 식은 매개 변수 값과 주어진 정규식이 일치할 때만 주어진 경로 매개 변수를 포함한 /a 경로에 적용 된다.

 

8.3 앤트 선택기로 권한을 부여할 요청 선택

앤트 선택기보다 MVC 선택기를 권장한다. 그러나 이전에는 많은 애플리케이션에서 앤트 선택기가 이용됐다.

 

  • antMathcers(HttpMethod method, String patterns): 
  • antMatchers(String patterns):
  • antMatchers(HttpMethod):

MVC 선택기 권장 이유

antMatchers("/hello").authenticated(); 라고 적으면 /hello는 보안 적용되지만, /hello/는 보안이 적용되지 않는다!!

mvcMathcers("/hello").authenticated(); 라고 적으면 /hello와 /hello/ 둘다 보안이 적용된다!!

 

이는 아주 중요한 특징이다! 이를 모르는 개발자가 앤트 선택기를 이용하면 의도치 않게 경로를 보호되지 않는 상태로 방치할 수 있다. 이는 애플리케이션에 중대한 보안 침해를 야기한다.

 

MVC 선택기를 이용하는 것이 좋다. MVC 선택기를 이용하면 스프링의 경로 및 작업 매핑과 관련한 몇가지 위험을 예방할 수 있다. 그 이유는 권한 부여 규칙을 위하 경로를 해석하는 방법과 스프링이 경로를 엔드포인트에 매핑하기 위해 해석하는 방법이 같기 때문이다. 반면에 앤트 선택기를 이용하려면 권한 부여 규칙을 적용할 모든 경로에 확실하게 적용되게 식을 작성해야 한다.

 

8.4 정규식 선택기로 권한을 부여할 요청 선택

 

요약

'study > spring-security-in-action' 카테고리의 다른 글

10장 CSRF 보호와 CORS 적용  (0) 2023.10.01
9장 필터 구현  (0) 2023.09.28
7장 권한 부여 구성: 액세스 제한  (0) 2023.09.14
5장 인증 구현  (0) 2023.09.03
4장 암호 처리  (0) 2023.09.02

이 블로그 내용은 아래 도서를 학습한 내용입니다.
학습 도서 정보
스프링 시큐리티 인 액션(Spring Security in Action)
로렌티우 스필카 지음
최민석 옮김
위키북스


  • 권한 부여(Authorization)는 식별된 클라이언트가 요청된 리소스에 액세스할 권한이 있는지 시스템이 결정하는 프로세스다.
  • 스프링 시큐리티에서 애플리케이션은 인증 흐름을 완료한 후 요청을 권한 부여 필터에 위임한다.
  • 필터는 구성된 권한 부여 규칙에 따라 요청을 허용하거나 거부한다.

 

  1. 권한이 무엇인지 이해하고 사용자 권한에 따라 모든 엔드포인트에 액세스 규칙을 적용한다.
  2. 권한을 역할로 그룹화하는 방법과 사용자 역할에 따라 권한 부여 규칙을 적용하는 방법을 알아본다.

 

 

  1. 클라이언트가 요청하면 인증 필터가 사용자를 인증한다.
  2. 인증이 완료되면 인증 필터가 사용자 세부 정보를 보안 컨텍스트에 저장하고 요청을 권한 부여 필터에 위임한다.
  3. 권한 부여 필터는 호출을 허용할지 결정한다.
  4. 요청에 권한을 부여할지 결정하기 위해 권한 부여 필터는 보안 컨텍스트의 세부 정보를 이용한다.

 

 

 

7.1 권한과 역할에 따라 접근 제한

권한 부여역할은 애플리케이션의 모든 엔드포인트를 보호하는데 이용된다.

사용자는 가진 권한에 따라 특정 작업만 실행할 수 있다.

애플리케이션은 이용 권리권한역할로서 제공한다.

 

  1. 한 사용자는 하나 이상의 권한(사용자가 수행할 수 있는 작업)을 가진다.
  2. 인증 프로세스 도중 UserDetailsService는 사용자의 권한을 포함한 모든 세부 정보를 얻는다.
  3. 애플리케이션은 사용자를 성공적으로 인증한 후 GrantedAuthority 인터페이스로 나타내는 권한으로 권한 부여를 수행한다.

 

public interface GrantedAuthority extends Serializable {
    String getAuthority();
}
  1. 권한은 사용자가 시스템 리소스로 수행할 수 있는 작업이며 권한의 이름은 객체의 getAuthority()가 String 형식으로 반환하는 값에서 얻을 수 있다.
  2. 권한의 이름맞춤형 권한 부여 규칙을 정의할 때 필요하다.

 

public interface UserDetails extends Serializable {
    Collection<? extends GrantedAuthority> getAuthorities();
}
  1. 스프링 시큐리티의 사용자를 나타내는 계약인 UserDetails는 GrantedAuthority 인스턴스의 컬렉션을 가진다.
  2. 한 사용자는 하나 이상의 이용 권리를 가질 수 있으며 getAutorities() 메서드는 GrantedAuthority 인스턴스의 컬렉션을 반환한다.
  3. 인증이 완료되면 로그인한 사용자의 세부 정보에 권한이 포함되며 애플리케이션은 이를 바탕으로 이용 권한을 부여할 수 있다.

 

7.1.1 사용자 권한을 기준으로 모든 엔드포인트에 접근 제한

운영 단계의 앱에서는 인증하지 않아도 호출할 수 있는 엔드포인트도 있고 특별한 이용 권리가 있어야 접근 가능한 엔드포인트도 있다.

권한은 사용자가 수행할 수 있는 작업이다.

권한을 기반으로 권한 부여 규칙이 구현된다.

특정 권한이 있는 사용자만 특정 엔드포인트에 요청 할 수 있다.

 

권한부여 세 메서드

  • hasAuthority(): 애플리케이션이 제한을 구성하는 하나의 권한만 매개 변수로 받는다. 해당 권한이 있는 사용자만 엔드포인트를 호출할 수 있다.
  • hasAnyAuthority(): 애플리케이션이 제한을 구성하는 권한을 하나 이상 받을 수 있다. "주어진 권한 중 하나라도 있을 때" 라고 기억한다. 사용자는 요청하려면 지정된 권한 중 하나라도 있어야 한다.
  • access(): SpEL(Spring Expression Languate)을 기반으로 권한 부여 규칙을 구축하므로 액세스를 구성하는 데 무한한 가능성이 있지만 코드를 읽고 디버그하기 어려운 단점이 있다. 따라서 이 메서드는 추천하지 않으며, hasAnyAuthority()또는 hasAuthority() 메서드를 적용할 수 없을 때만 이용하는 것이 좋다.
    • 그러나 access() 메서드는 매개 변수로 지정하는 식으로 규칙을 맞춤 구성할 수 있다는 이점이 있다. 이는 아주 강력한 기능이며 SpEL 식을 이용ㅇ하면 사실상 어떤 조건이라도정의할 수 있다.

 

  • authorizeRequests() : 엔드포인트에 권한 부여 규칙을 지정
  • anyRequest() : 이용된 URL이나 HTTP 방식과 관계없이 모든 요청에 대해 규칙을 적용한다.
  • permitAll() : 인증 여부와 관계없이 모든 요청에 대해 접근을 허용한다.

 

 

@Configuration
public class ProjectConfig extends WebSecurityConfigurerAdapter {

    @Override
    @Bean
    public UserDetailsService userDetailsService() {
        var manager = new InMemoryUserDetailsManager();

        var user1 = User.withUsername("john")
                        .password("12345")
                        .authorities("READ")
                        .build();

        var user2 = User.withUsername("jane")
                        .password("12345")
                        .authorities("WRITE")
                        .build();

        manager.createUser(user1);
        manager.createUser(user2);

        return manager;
    }

    @Bean
    public PasswordEncoder passwordEncoder() {
        return NoOpPasswordEncoder.getInstance();
    }

    @Override
    protected void configure(HttpSecurity http) throws Exception {
        http.httpBasic();

        //http.authorizeRequests().anyRequest().hasAnyAuthority("WRITE", "READ");
        //http.authorizeRequests().anyRequest().hasAuthority("WRITE");
        http.authorizeRequests().anyRequest().access("hasAuthority('WRITE')");
    }
}

 

  • hasAuthority('WRITE') : 엔드포인트를 호출하려면 사용자에게 WRITE 권한이 필요하다고 지정한다.
  • hasAnyAuthoriy('READ', 'WRITE') : 사용자에게 READ 또는 WRITE 권한이 필요하다고 지정한다. 이 식을 이용하면 액세스를 허용할 모든 권한을 나열할 수 있다.

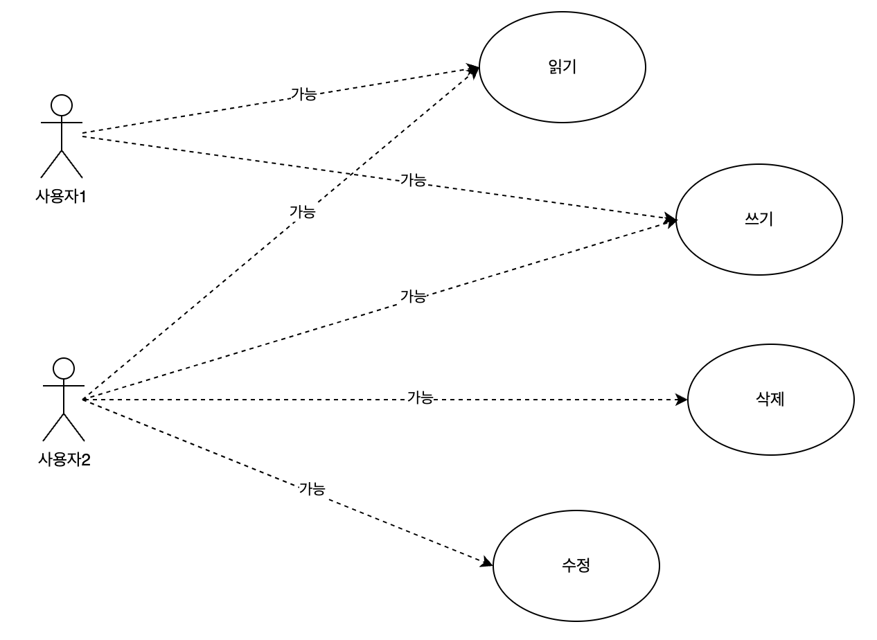
읽기 권한이 있는 사용자는 접근할 수 있지만, 삭제 권한이 있는 사용자는 접근할 수 없다.

=> 이런 복잡한 접근 제어는 access() 메서드를 사용하여 구현한다.

  • "hasAuthority('read') and !hasAuthority('delete')" : 읽기권한이 있어야 하지만 삭제 권한은 없는 사용자에게 허용
@Configuration
public class ProjectConfig extends WebSecurityConfigurerAdapter {

    @Override
    @Bean
    public UserDetailsService userDetailsService() {
        var manager = new InMemoryUserDetailsManager();

        var user1 = User.withUsername("john")
                .password("12345")
                .authorities("read")
                .build();

        var user2 = User.withUsername("jane")
                .password("12345")
                .authorities("read", "write", "delete")
                .build();

        manager.createUser(user1);
        manager.createUser(user2);

        return manager;
    }

    @Bean
    public PasswordEncoder passwordEncoder() {
        return NoOpPasswordEncoder.getInstance();
    }

    @Override
    protected void configure(HttpSecurity http) throws Exception {
        http.httpBasic();


        String expression = "hasAuthority('read') and !hasAuthority('delete')";
        http.authorizeRequests()
                .anyRequest().access(expression);
    }
}

 

7.1.2 사용자 역할을 기준으로 모든 엔드포인트에 대한 접근을 제한

역할은 사용자가 수행할 수 있는 작업을 나타내는 다른 방법이다. 실제 애플리케이션에서는 권한과 함께 역할도 이용되므로 역할의 개념, 그리고 역할과 권한의 차이점을 이해하는 것이 중요하다.

 

특정 역할이 있는 사용자는 해당 역할에 허가된 작업만 할 수 있다. 이 철학을 권한 부여에 적용하면 시스템에서 사용자의 목적을 기준으로 요청이 히용되고 특정 역할을 보유한 사용자만 특정 엔드포인트를 호출할 수 있다.

애플리케이션에서 역할을 이용하면 더는 권한을 정의할 필요가 없다. 이때 권한은 개념상으로 존재하고 구현 요구 사항에도 나올 수 있지만 애플리케이션에서는 사용자가 이용 권리를 가진 하나 이싱의 작업을 포함하는 역할만 정의하면 된다.

 

스프링시큐리티에서 역할도 권한과 같은 GrantedAuthority 계약으로 나타낸다. 역할을 정의할 때 역할 이름은 ROLE_ 접두사로 시작해야 한다. 구현 수준에서 이 접두사는 역할과 권한 간의 차이를 나타낸다.

 

@Configuration
public class ProjectConfig extends WebSecurityConfigurerAdapter {

    @Override
    @Bean
    public UserDetailsService userDetailsService() {
        var manager = new InMemoryUserDetailsManager();

        var user1 = User.withUsername("john")
                        .password("12345")
//                authorities로 지정할때는 ROLE_ 접두사를 적는다.
                        .authorities("ROLE_ADMIN")
//                role로 저정할 때는 ROLE_ 접두사를 적지 않는다.
                        .build();

        var user2 = User.withUsername("jane")
                        .password("12345")
//                authorities로 지정할때는 ROLE 접두사를 적는다.
                        .authorities("ROLE_MANAGER")
//                role로 저정할 때는 ROLE_ 접두사를 적지 않는다.
//                        .roles("MANAGER")
                        .build();

        manager.createUser(user1);
        manager.createUser(user2);

        return manager;
    }

    @Bean
    public PasswordEncoder passwordEncoder() {
        return NoOpPasswordEncoder.getInstance();
    }

    @Override
    protected void configure(HttpSecurity http) throws Exception {
        http.httpBasic();

		// 여기에는 ROLE_ 접두사를 적지 않는다.
        http.authorizeRequests().anyRequest().hasRole("ADMIN");
    }
}

 

  • hasRole() : 애플리케이션이 요청을 승인할 하나의 역할 이름을 매개 변수로 받는다.
  • hasAnyRole() : 애플리케이션이 요청을 승인할 여러 역할 이름을 매개 변수로 받는다.
  • access() : 애플리케이션이 요청을 승인할 역할을 스프링 식으로 지정한다. 역할을 지정하는 데는 hasRole() 또는 hasAnyRole()을 SpEL 식으로 이용할 수 있다.
    • 가능하면 hasRole() 또는 hasAnyRole() 메서드를 우선적으로 이용하고, 이러한 메서드로 해결할 수 없는 상황에서만 access()를 이용한다.
authorities() 메서드를 호출할 때는 ROLE_ 접두사를 지정하지만, roles() 메서드에는 ROLE_ 접두사를 포함하지 않는다.

 

access() 메서드를 이용하면 사실상 어떤 규칙이라도 구현할 수있고 가능성이 무한하다.

쉬운 예로 정오 이후에만 엔드포인트로 접근을 허용하는 경우를 들 수 있다. 이때는 다음과 같은 SpEL 식을 이용할 수 있다.

"T(java.time.LocalTime).now().isAfter(T(java.time.LocalTime).of(12, 0))"

 

스프링 EL: https://docs.spring.io/spring-framework/reference/core/expressions.html

 

Spring Expression Language (SpEL) :: Spring Framework

The Spring Expression Language (“SpEL” for short) is a powerful expression language that supports querying and manipulating an object graph at runtime. The language syntax is similar to Unified EL but offers additional features, most notably method inv

docs.spring.io

7.1.3 모든 엔드포인트에 대한 접근 제한

denyAll() 메서드는 모든 요청을 거부한다

 

경로 변수로 이메일 주소를 받는 엔드포인트가 있을때, .com으로 끝나는 매개 변수 값으로 엔드포인트를 호출하면 요청이 수락된다. .net으로 끝나는 이메일 주소를 지정하고 엔드포인트를 호출하면 요청이 거부된다. 이러한 동작을 구현하려면 매개 변수 값이 .com으로 끝나지 않는 모든 호출을 denyAll() 메서드로 거부하면 된다.

 

요약

  • 권한 부여는 애플리케이션이 인증된 요청을 허가할지 결정하는 프로세스다. 권한 부여는 항상 인증 이후에 수행한다.
  • 애플리케이션이 인증된 사용자의 권한과 역할에 따라 권한을 부여하는 방법을 구성할 수 있다.
  • 애플리케이션에서 인증되지 않은 사용자가 특정 요청을 수행할 수 있게 지정할 수도 있다.
  • denyAll() 메소드로 앱이 모든 요청을 거부하고 permitAll() 메서드로 모든 요청을 수락하게 할 수 있다.

 

 

 

https://shirohoo.github.io/spring/spring-security/2022-03-31-mvcMatchers/

 

antMatchers vs. mvcMatchers

CVE-2016-5007

shirohoo.github.io

 

스프링 시큐리티는 모든 요청을 막고 특정 요청만 허용하는 화이트리스트 방식을 선호한다.

요구사항에 따라 모든 요청을 허용하는 블랙리스트 방식을 사용해야한다면 /**를 붙혀주거나 mvcMatchers를 사용한다.

'study > spring-security-in-action' 카테고리의 다른 글

9장 필터 구현  (0) 2023.09.28
8장 권한 부여 구성: 제한 적용  (0) 2023.09.24
5장 인증 구현  (0) 2023.09.03
4장 암호 처리  (0) 2023.09.02
3장 사용자 관리  (0) 2023.09.02

이 블로그 내용은 아래 도서를 학습한 내용입니다.
학습 도서 정보
스프링 시큐리티 인 액션(Spring Security in Action)
로렌티우 스필카 지음
최민석 옮김
위키북스


  • 맞춤형 AuthenticationProvider로 인증 논리 구현
  • HTTP Basic 및 양식 기반 로그인 인증 메서드 이용
  • SecuriryContext 구성 요소의 이해 및 관리

 
AuthenticationProvider 계층에서는 인증 논리를 담당하고 여기에서 요청을 허용할지 결정하는 조건과 명령을 발견할 수 있다.
AuthenticationManager는 HTTP 필터 계층에서 요청을 수신하고 이 책임을 AuthenticationProvider에 위임하는 구성요소다.
AUthenticationProvider는 인증 논리를 구현하고 SecuriryCotext는 인증된 요청에 대한 세부 정보를 저장한다.
 

  • 요청하는 엔티티가 인증되지 않는다. 애플리케이션이 사용자를 인식하지 못해 권한 부여 프로세스에 위임하지 않고 요청을 거부한다. 일반적으로 이 경우 클라이언트에 HTTP 401 권한 없음 상태가 반환된다.
  • 요청하는 엔티티가 인증된다. 요청자의 세부 정보가 저장돼 있어 애플리케이션이 이를 권한 부여에 이용할 수 있다. 현재 인증된 요청에 대한 세부 정보는 SecuriryContext 인터페이스의 인스턴스에 저장된다.

 

5.1 AuthenticationProvider의 이해

앤터프라이즈 애플리케이션에서는 사용자 이름과 암호 기반의 기본 인증 구현이 적합하지 않을 수 있다.
인증 관련해서 애플리케이션이 여러 시나리오를 구현해야 할 수 있다.
어떠한 시나리오가 필요하더라도 구현할 수 있게 해주는 것이 프레임워크의 목적이다.
AuthenticationProvider 계약으로 모든 맞춤형 인증 논리를 정의할 수 있다.
 

 

5.1.1 인증 프로세스 중 요청 나타내기

Authentication 인터페이스는 인증 요청 이벤트를 나타내며 애플리케이션에 접근을 요청한 엔티티의 세부 정보를 담는다.
주체(Principal)은 애플리케이션에 접근을 요청하는 사용자이다.
 

public interface Authentication extends Principal, Serializable {

    Collection<? extends GrantedAuthority> getAuthorities();
    Object getCredentials();
    Object getDetails();
    Object getPrincipal();
    boolean isAuthenticated();
    void setAuthenticated(boolean isAuthenticated) throws IllegalArgumentException;

}

 

  • isAuthenticated()
    • 인증 프로세스가 끝났으면 true를 반환하고 아직 진행중이면 false를 반환한다.
  • getCredentials()
    • 인증 프로세스에 이용된 암호나 비밀을 반환한다.
  • getAuthorities()
    • 인증된 요청에 허가된 권한의 컬렉션을 반환한다.

 

5.1.2 맞춤형 인증 논리 구현

AuthenticationProvider 인터페이스의 기본 구현은 시스템의 사용자를 찾는 책임을 UserDetailsService에 위임하고 PasswordEncoder로 인증 프로세스에서 암호를 관리한다.
 

public interface AuthenticationProvider {

    Authentication authenticate(Authentication authentication) throws AuthenticationException;
	boolean supports(Class<?> authentication);

}

 
AuthenticationProvider 책임은 Authentication 계약과 강하게 결합돼 있다. authenticate() 메서드는 Authentication 객체를 매개 변수로 받고 Authentication 객체를 반환한다. 인증 논리를 정의하려면 authenticate() 메서드를 구현해야 하는데, authenticate() 메서드를 구현하는 방법을 다음 세 항목으로 요약할 수 있다.
 

  • 인증이 실패하면 메서드는 AuthenticationException을 투척해야 한다.
  • 메서드가 현재 AuthenticationProvider 구현에서 지원되지 않는 인증 객체를 받으면 null을 반환해야 한다. 이렇게 하면 HTTP 필터 수준에서 분리된 여러 Authentication 형식을 사용할 가능성이 생긴다. (9장, 11장)
  • 메서드는 완전히 인증된 객체를 나타내는 Authetnication 인스턴스를 반환해야 한다. 이 인스턴스에 대해 isAuthenticated() 메서드는 true를 반환하며, 여기에는 인증된 엔티티의 모든 필수 세부 정보가 포함된다. 또한 일반적으로 애플리케이션은 이 인스턴스에서 암호와 같은 민감한 데이터를 제거해야 한다. 인증한 후에는 암호가 더는 필요 없으며 이러한 세부 정보를 그냥 두면 원치 않게 유출될 유려가 있다.

AuthenticationProvider 인터페이스의 두 번째 메서드는 supports(Class<?> authentication)다. 이 메서드는 현재 AuthenticationProvider가 Authentication 객체로 제공된 형식을 지원하면 true를 반환하도록 구현한다. 주의할 점은 이 메서드가 객체에 대해 true를 반환해도 authentication() 메서드가 null을 반환해 요청을 거부할 수 있다는 점이다. 스프링 시큐리티는 이와 같이 인증 유형만이 아니라 요청의 세부 정보를 기준으로 인증 요청을 거부하는 AuthenticationProvider를 구현할 수 있도록 설계됐다.
 

 

5.1.3 맞춤형 인증 논리 적용

  1. AuthenticationProvider 계약을 구현하는 클래스를 선언한다.
  2. 새 AuthenticationProvider가 어떤 종류의 Authentication 객체를 지원할지 결정한다.
    • 정의하는 AuthenticationProvider가 지원하는 인증 유형을 나타내도록 Supports(Class<?> c) 메서드를 재정의 한다.
    • authentication(Authentication a) 메서드를 재정의해 인증 논리를 구현한다.
  3. 새 AuthenticationProvider 구현의 인스턴스를 스프링 시큐리티에 등록한다.
@Component
public class CustomAuthenticationProvider implements AuthenticationProvider {

    @Autowired
    private UserDetailsService userDetailsService;

    @Autowired
    private PasswordEncoder passwordEncoder;

    @Override
    public Authentication authenticate(Authentication authentication) {
        String username = authentication.getName();
        String password = authentication.getCredentials().toString();

        UserDetails u = userDetailsService.loadUserByUsername(username);
        if (passwordEncoder.matches(password, u.getPassword())) {
            return new UsernamePasswordAuthenticationToken(username, password, u.getAuthorities());
        } else {
            throw new BadCredentialsException("Something went wrong!");
        }
    }

    @Override
    public boolean supports(Class<?> authenticationType) {
        return authenticationType.equals(UsernamePasswordAuthenticationToken.class);
    }
}
@Configuration
public class ProjectConfig extends WebSecurityConfigurerAdapter {

    @Autowired
    private AuthenticationProvider authenticationProvider;

    @Bean
    public UserDetailsService userDetailsService(DataSource dataSource) {
        return new JdbcUserDetailsManager(dataSource);
    }

    @Bean
    public PasswordEncoder passwordEncoder() {
        return NoOpPasswordEncoder.getInstance();
    }

    @Override
    protected void configure(AuthenticationManagerBuilder auth) {
        auth.authenticationProvider(authenticationProvider);
    }
}

5.2 SecurityContext 이용

5.2.1 보안 컨텍스트를 위한 보유 전략 이용

AuthenticationManager는 인증 프로세스를 성공적으로 완료한 후 요청이 유지되는 동안 Authentication 인스턴스를 저장한다.
Authetication 객체를 저장하는 인스턴스를 보안 컨텍스트라고 한다.
 

스프링 시큐리티의 보안 컨텍스트는 SecurityContext 인터페이스로 기술된다.

public interface SecurityContext extends Serializable {
    Authentication getAuthentication();

    void setAuthentication(Authentication var1);
}

SecurityContext의 주 책임은 Authentication 객체를 저장하는 것이다.
SecurityContext를 관리하는 세 가지 전략

  • MODE_THREADLOCAL
    • 각 스레드가 보안 컨텍스트에 각자의 세부 정보를 저장할 수 있게 해준다. 요청당 스레드 방식의 웹 애플리케이션에서는 각 요청이 개별 스레드를가지므로 이는 일반적인 접근법이다.
    • 스프링 시큐리티가 보안 컨텍스트를 관리하는 기본 전략이다.
  • MODE_INHERITABLETHREADLOCAL
    • MODE_THREADLOCAL과 비슷하지만 비동기 메서드의 경우 보안 컨텍스트를 다음 스레드로 복사하도록 스프링 시큐리티에 지시한다. 이 방식으로 @Async 메서드를 실행하는 새 스레드가 보안 컨텍스트를 상속하게 할 수 있다.
  • MODE_GLOBAL
    • 애플리케이션의 모든 스레드가 같은 보안 컨텍스트를 인스턴스를 보게 한다.

SecurityContextHolder에서 SecurityContext 얻기

@GetMapping("/hello")
public String hello() {
    SecurityContext context = SecurityContextHolder.getContext();
    Authentication a = context.getAuthentication();

    return "Hello, " + a.getName() + "!";
}

 
 
스프링은 인증 메서드를 매개 변수에 곧바로 주입할 수 있다.

@GetMapping("/hello")
public String hello(Authentication a) {
    return "Hello, " + a.getName() + "!";
}

 
 

5.2.2 비동기 호출을 위한 보유 전략 이용

@GetMapping("/bye")
@Async
public void goodbye() {
    SecurityContext context = SecurityContextHolder.getContext();
    // nullPointerException 투척 (context가 null 이다.)
    String username = context.getAuthentication().getName();
}

 

  • 엔드포인트가 비동기가 되면 메서드를 실행하는 스레드와 요청을 수행하는 스레드가 다른 스레드가 된다.
  • 메서드가 보안 컨텍스트를 상속하지 않는 다른 스레드에서 실행되기 때문에 NPE가 발생된다.
  • MODE_INHERIATABLETHREADLOCAL 전략으로 이 문제를 해결할 수 있다.
  • 이 전략을 설정하려면 SecurityContextHolder.setStrategyName() 메서드를 호출하거나 spring.security.strategy 시스템 속성을 이용하면 된다.
  • 이 전략을 설정하면 프레임워크는 요청의 원레 스레드에 있는 세부 정보를 비동기 메서드의 새로 생성된 스레드로 복사한다.
  • 이 방식은 프레임워크가 자체적으로 스레드를 만들 때만 작동한다.(예: @Async 메서드 이용)

 
InitializingBean을 이용해 SecurityContextHolder 모드 설정

@Configuration
@EnableAsync
public class ProjectConfig {

    @Bean
    public InitializingBean initializingBean() {
        return () -> SecurityContextHolder.setStrategyName(SecurityContextHolder.MODE_INHERITABLETHREADLOCAL);
    }
}

 

5.2.3 독립형 애플리케이션을 위한 보유 전략 이용

  • 보안 컨텍스트가 애플리케이션의 모든 스레드에 공유 되는 전략을 원한다면 MODE_GLOBAL을 이용하면 된다.
  • 이 전략은 일반적인 애플리케이션의 그림에는 맞지 않기 때문에 웹 서버는 이용되지 않는다.
  • 독립형 애플리케이션에는 공유하는 것이 좋은 전략일 수 있다.

 
 
보안 컨텍스트 관리 전략으로 MODE_GLOBAL을 이용하면 모든 스레드가 같은 보안 컨텍스트에 접근한다. 이것은 모든 스레드가 같은 데이터 접근하고 해당 정보를 변경할 수 있다는 의미다. 따라서 경합 상황이 발생할 수 있으므로 동기화를 처리해야한다.
 

@Configuration
@EnableAsync
public class ProjectConfig {

    @Bean
    public InitializingBean initializingBean() {
        return () -> SecurityContextHolder.setStrategyName(SecurityContextHolder.MODE_GLOBAL);
    }
}

 

 

5.2.4 DelegatingSecurityContextRunnable로 보안 컨텍스트 전달

 

 
DelegatingSecurityContextCallable은 Callable 객체의 데코레이터로 디자인됐다. 이러한 객체를 구축할 때는 애플리케이션이 비동기적으로 실행할 Callable 작업을 지정한다. DelegatingSecurityContextCallable은 보안 컨텍스트의 세부 정보를 새 스레드로 복사한 후 작업을 실행한다.

@GetMapping("/ciao")
public String ciao() throws Exception {
    Callable<String> task = () -> {
        SecurityContext context = SecurityContextHolder.getContext();
        return context.getAuthentication().getName();
    };

    ExecutorService e = Executors.newCachedThreadPool();
    try {
        var contextTask = new DelegatingSecurityContextCallable<>(task);
        return "Ciao, " + e.submit(contextTask).get() + "!";
    } finally {
        e.shutdown();
    }
}

 

5.2.5 DelegatingSecurityContextExecutorService로 보안 컨텍스트 전달

 
DelegatingSecurityContextExecutorService는 ExecutorService를 장식해 작업을 제출하기 전에 보안 컨텍스트 세부 정보를 다음 스레드로 전파한다.

@GetMapping("/hola")
public String hola() throws Exception {
    Callable<String> task = () -> {
        SecurityContext context = SecurityContextHolder.getContext();
        return context.getAuthentication().getName();
    };

    ExecutorService e = Executors.newCachedThreadPool();
    e = new DelegatingSecurityContextExecutorService(e);
    try {
        return "Hola, " + e.submit(task).get() + "!";
    } finally {
        e.shutdown();
    }
}

 
보안 컨텍스트를 별도의 스레드로 전파하는 객체

클래스설명
DelegatingSecurityContextExecutorExecutor 인터페이스를 구현하며 Executor 객체를 장식하면 보안 컨텍스트를 해당 풀에 의해 생성된 스레드로 전달하는 기능을 제공하도록 디자인 됐다.
DelegatingSecurityContextExecutorServiceExecutorService 인터페이스를 구현하며 ExecutorService 객체를 장식하면 보안 컨텍스트를 해당 풀에 의해 생성된 스레드로 전달하는 기능을 제공하도록 디자인 됐다.
DelegatingSecurityContextScheduledServiceScheduledExecutorService 인터페이스를 구현하며 ScheduledExecutorService 객체를 장식하면 보안 컨텍스트를 해당 풀에 의해 생성된 스레드로 전달하는 기능을 제공하도록 디자인 됐다.
DelegatingSecurityContextRunnableRunnable 인터페이스를 구현하고 다른 스레드에서 실행되며 응답을 반환하지 않는 작업을 나타낸다. 일반 Runnable의 기능에 더해 새 스레드에서 이용하기 위한 보안 컨텍스트를 전파할 수 있다.
DelegatingSecurityContextCallableCallable 인터페이스를 구현하고 다른 스레드에서 실행되며 최종적으로 응답을 반환하는 작업을 나타낸다. 일반 Callable의 기능에 더해 새 스레드에서 이용하기 위해 보안 컨텍스트를 전파할 수 있다.

 

5.3 HTTP Basic 인증과 양식 기반 로그인 인증 이해하기

5.3.1 HTTP Basic 이용 및 구성

HTTP Basic은 기본 인증 방식이다.
 
HTTP Basic을 명시적으로 설정하는 방법은 다음과 같다.

@Configuration
public class ProjectConfig extends WebSecurityConfigurerAdapter {

    @Override
    protected void configure(HttpSecurity http) throws Exception {
        http.httpBasic();
    }
}
@Configuration
public class ProjectConfig extends WebSecurityConfigurerAdapter {

    @Override
    protected void configure(HttpSecurity http) throws Exception {
        http.httpBasic(c -> {
            c.realmName("OTHER");
        });
        http.authorizeRequests().anyRequest().authenticated();
    }
}

 
httpSecurity 인스턴스의 httpBasic() 메서드를 호출할 때 Customizer<HttpBasicConfigurer<HttpSecurity>> 형식의 객체를 지정할 수 있다. 
 
Customizer로 할 수 있는 것

  • realName()을 호출해 영역의 이름을 변경할 수 있다. (curl에 -v 플래그를 지정하세 자세한 응답을 보면 영역 이름 변경 확인 가능)
  • 인증이 실패했을때 응답을 맞춤 구성할 수 있다. (하나 이상의 헤더를 추가하거나 제거할 수 있다.)
  • 민감한 데이터를 클라이언트에 노출 하지 않도록 본문을 필터링하는 논리를 작성할 수 있다.

인증이 실패했을 때의 응답을 맞춤 구성하려면 AuthenticationExtryPoint를 구현한다.

public class CustomEntryPoint implements AuthenticationEntryPoint {

    @Override
    public void commence(HttpServletRequest httpServletRequest, HttpServletResponse httpServletResponse, AuthenticationException e) throws IOException {
        // 헤더에 메시지를 추가할 수 있다.
        httpServletResponse.addHeader("message", "Luke, I am your father!");
        // 에러코드를 변경할 수 있다.
        httpServletResponse.sendError(HttpStatus.UNAUTHORIZED.value());
    }
@Configuration
public class ProjectConfig extends WebSecurityConfigurerAdapter {

    @Override
    protected void configure(HttpSecurity http) throws Exception {
        http.httpBasic(c -> {
            c.realmName("OTHER");
            c.authenticationEntryPoint(new CustomEntryPoint());
        });
        http.authorizeRequests().anyRequest().authenticated();
    }
}

HttpStatus.UNAUTHORIZED는 401이다.
401은 로그인이 필요한데 로그인 되지 않았음을 나타낸다.
403은 로그인을 했는데 리소스에 대한 권한이 없다는 것을 나타낸다.
이렇게 설정해주지 않았을 때는 기본적으로 403이 가게 된다. 그런데 이렇게 설정해주므로써 401로 커스텀 할 수 있다는 말인 것 같다.
 

5.3.2 양식 기반 로그인으로 인증 구현

작은 웹 애플리케이션에서는 양식 기반 인증 방식을 활용할 수 있다.

이 인증 방식을 작은 웹 애플리케이션과 연결한 이유는 보안 컨텍스트를 관리하는 데 서버 쪽 세션을 이용하기 때문이다. 수평 확장성이 필요한 대형 애플리케이션에서 보안 컨텍스트를 관리하는 데 서버쪽 세션을 이용하는 것은 좋지 않다. (OAuth2)
양식 기반 로그인을 이용하는 과정. 인증하지 않은 사용자는 자격 증명으로 인증하기 위한 양식으로 리디렉션된다. 인증한 후에는 애플리케이션이 사용자를 애플리케이션의 홈페이지로 리디렉션 한다.

 
인증 방식을 양식 기반 로그인으로 변경하려면 구성 클래스의 configure(HttpSecurity http) 메서드에서 HttpSecurity 매개 변수의 httpBasic() 대신 formLogin() 메서드를 호출한다.

@Configuration
public class ProjectConfig extends WebSecurityConfigurerAdapter {

    @Override
    protected void configure(HttpSecurity http) throws Exception {
        http.formLogin();
        http.authorizeRequests().anyRequest().authenticated();
    }
}

기본적으로 login 양식과 logout 양식을 제공해준다.
/login
/logout
로그인하지 않고 아무 경로에 접근하려고 하면 자동으로 로그인 페이지로 리디렉션되며 로그인하면 원래 접근하려고 했던 페이지로 리디렉션된다. 해당 경로가 존재하지 않으면 애플리케이션이 기본 오류 페이지를 표시한다.
 
해당 경로가 없을때 기본 페이지로 리디렉션 되도록 하려면 defaultSuccessUrl() 메서드를 설정하면 된다.
 
formLogin() 메서드는 FormLoginConfigurer<HttpSecurity> 형식의 객체를 반환하며 이를 이용해 맞춤 구성할 수 있다.
 
defaultSuccessUrl() 메서드를 호출하도록 맞춤 구성

@Configuration
public class ProjectConfig extends WebSecurityConfigurerAdapter {

    @Override
    protected void configure(HttpSecurity http) throws Exception {
        http.formLogin().defaultSuccessUrl("/home", true);
        http.authorizeRequests().anyRequest().authenticated();
    }
}

 
더 세부적인 맞춤 구성이 필요하면 AuthenticationSuccessHandler 및 AuthenticationFailureHandler 객체를 이용할 수 있다.

  • AuthenticationSuccessHandler: 인증이 성공했을 때의 논리를 맞춤 구성, 로그인한 사용자에게 부여된 권한에 따라 다른 리디렉션을 수행할 수 있다.
@Component
public class CustomAuthenticationSuccessHandler implements AuthenticationSuccessHandler {

    @Override
    public void onAuthenticationSuccess(HttpServletRequest httpServletRequest, HttpServletResponse httpServletResponse, Authentication authentication) throws IOException {
        var authorities = authentication.getAuthorities();

        var auth = authorities.stream()
                    .filter(a -> a.getAuthority().equals("read"))
                    .findFirst();

        if (auth.isPresent()) {
            // 권한이 있으면 /home으로 리디렉션
            httpServletResponse.sendRedirect("/home");
        } else {
            // 권한이 없으면 /error로 리디렉션
            httpServletResponse.sendRedirect("/error");
        }
    }
}
  • AuthenticationFailureHandler: 인증이 실패했을 때 애플리케이션이 실행할 논리를 맞춤 구성할 수 있다. Header의 민감 데이터를 빼거나, 401 권한없음 응답 코드를 다른 HTTP 상태코드로 변경할 수 있다.
@Component
public class CustomAuthenticationFailureHandler implements AuthenticationFailureHandler {

    @Override
    public void onAuthenticationFailure(HttpServletRequest httpServletRequest, HttpServletResponse httpServletResponse, AuthenticationException e)  {
        httpServletResponse.setHeader("failed", LocalDateTime.now().toString());
    }
}
@Configuration
public class ProjectConfig extends WebSecurityConfigurerAdapter {

    @Autowired
    private CustomAuthenticationSuccessHandler authenticationSuccessHandler;

    @Autowired
    private CustomAuthenticationFailureHandler authenticationFailureHandler;

    @Override
    protected void configure(HttpSecurity http) throws Exception {
        http.formLogin()
            .successHandler(authenticationSuccessHandler)
            .failureHandler(authenticationFailureHandler)
        .and()
            .httpBasic();

        http.authorizeRequests()
                .anyRequest().authenticated();
    }
}

위 코드 처럼 HTTP Basic과 양식 기반 로그인 방식을 모두 지원하도록 구성을 변경할 수 있다.
 

요약

  • AuthenticationProvider 구성 요소를 이용하면 맞춤형 인증 논리를 구현할 수 있다.
  • 맞춤형 인증 논리를 구현할 떄는 책임을 분리하는 것이 좋다. AuthenticationProvider는 사용자 관리는 UserDetailsService에 위임하고 암호 검증 책임은 PasswordEncoder에 위임한다.
  • SecurityContext는 인증이 성공한 후 인증된 엔티티에 대한 세부 정보를 유지한다.
  • 보안 컨텍스트를 관리하는 데는 MODE_THREADLOCAL, MODE_INHERITABLETHREADLOCAL, MODE_GLOBAL의 세 전략을 이용할 수 있으며, 선택한 전략에 따라 다른 스레드에서 보안 컨ㅌ엑스트 세부 정보에 접근하는 방법이 달라진다.
  • 공유 스레드 로컬 전략을 사용할 떄는 스프링이 관리하는 스레드에만 전략이 적용된다는 것을 기억하자. 프레임워크는 자신이 관리하지 않는 스레드에는 보안 컨텍스트를 복사하지 않는다.
  • 스프링 시큐리티는 코드에서 생성했지만 프레임워크가 인식한 스레드를 관리할 수 있는 우수한 유틸리티 클래스를 제공한다. 코드에서 생성한 스레드의 SecurityContext를 관리하기 위해 다음 클래스를 이용할 수 있다.
    • DelegatingSecurityContextRunnable
    • DelegatingSecurityCOntextCallable
    • DelegatingSecurityContextExecutor
  • 스프링 시큐리티는 양식 기반 로그인 인증 메서드인 formLogin()으로 로그인 양식과 로그아웃하는 옵션을 자동으로 구성한다. 작은 웹 애플리케이션의 경우 직관적으로 이용할 수 있다.
  • formLogin 인증 메서드는 세부적으로 맞춤 구성이 가능하며 HTTP Basic 방식과 함께 이용해 두 인증 유형을 모두 지원할 수도 있다.

 
 

'study > spring-security-in-action' 카테고리의 다른 글

8장 권한 부여 구성: 제한 적용  (0) 2023.09.24
7장 권한 부여 구성: 액세스 제한  (0) 2023.09.14
4장 암호 처리  (0) 2023.09.02
3장 사용자 관리  (0) 2023.09.02
2장 안녕! 스프링 시큐리티  (0) 2023.09.02

이 블로그 내용은 아래 도서를 학습한 내용입니다.
학습 도서 정보
스프링 시큐리티 인 액션(Spring Security in Action)
로렌티우 스필카 지음
최민석 옮김
위키북스


 

  • PasswordEncoder의 구현 및 이용
  • 스프링 시큐리티 암호화 모듈에 있는 툴 이용

 

4.1 PasswordEncoder 계약의 이해

4.1.1 PasswordEncoder 계약의 정의

public interface PasswordEncoder {
    String encode(CharSequence var1);

    boolean matches(CharSequence var1, String var2);

    default boolean upgradeEncoding(String encodedPassword) {
        return false;
    }
}

 
encode: 암호의 해시를 제공하거나 암호화를 수행하는 일을 한다.
matches: 인코딩된 문자열이 원시 암호화 일치하는지 확인한다.
upgradeEncoding: true를 반환하도록 재정의 하면 인코딩된 암호를 보안 향상을 위해 다시 인코딩 한다.

4.1.2 PasswordEncoder 계약의 구현

PasswordEncoder의 가장 단순한 구현

public class PlainTextPasswordEncoder implements PasswordEncoder {
    @Override
    public String encode(CharSequence rawPassword) {
        return rawPassword.toString();
    }

    @Override
    public boolean matches(CharSequence rawPassword, String encodedPassword) {
        return rawPassword.equals(encodedPassword);
    }
}

SHA-512를 이용ㅇ하는 PasswordEncoder 구현

public class Sha512PasswordEncoder implements PasswordEncoder {
    @Override
    public String encode(CharSequence rawPassword) {
        return hashWithSHA512(rawPassword.toString());
    }

    @Override
    public boolean matches(CharSequence rawPassword, String encodedPassword) {
        return encodedPassword.equals(encode(rawPassword));
    }

    private String hashWithSHA512(String input) {
        StringBuilder result = new StringBuilder();
        try {
            MessageDigest md = MessageDigest.getInstance("SHA-512");
            byte [] digested = md.digest(input.getBytes());
            for (byte b : digested) {
                result.append(Integer.toHexString(0xFF & b));
            }
        } catch (NoSuchAlgorithmException e) {
            throw new RuntimeException("Bad algorithm");
        }
        return result.toString();
    }
}

 

  • NoOpPasswordEncoder: 암호를 인코딩하지 않고 일반 텍스트로 유지한다.
  • StandardPasswordEncoder: SHA-256을 이용해 암호를 해시한다. 이 구현은 이제 구식이며 새 구현에는 쓰지 말아야 한다.
  • Pbkdf2PasswordEncoder: PBKDF2를 이용한다
  • BCryptPasswordEncoder: bycrypt 강력 해싱 함수로 암호를 인코딩 한다.
  • SCryptPasswordENcoder: scrypt 해싱 함수로 암호를 인코딩 한다.

 

4.1.3 PasswordEncoder의 제공된 구현 선택

NoOpPasswordEncoder

PasswordEncoder p = NoOpPasswordEncoder.getInstance();

NoOpPasswordEncoder 클러스는 싱글톤으로 설계돼서 클래스 바깥에서는 생성자를 직접 호출할 수 없지만, getInstance() 메서드로 클래스의 인스턴스를 얻을 수 있다.
 

StandardPasswordEncoder

PasswordEncoder p = new StandardPasswordEncoder();
PasswordEncoder p = new StandardPasswordEncoder("secret");

비밀값은 생성자의 매개변수로 전달한다.
StandardPasswordEncoder는 이제 구식이므로 쓰지않는게 좋다.
 

Pbkdf2PasswordEncoder

PasswordEncoder p = new Pbkdf2PasswordEncoder();
PasswordEncoder p = new Pbkdf2PasswordEncoder("secret");
PasswordEncoder p = new Pbkdf2PasswordEncoder("secret", 185000, 256);

Params

  • 프로세스에 이용되는 키의 값
  • 암호 인코딩의 반복 횟수
  • 해시의 크기

두번째와 세번째 값을 늘릴수록 암호는 더 강력해진다. 그러나 성능에 영향을 주므로 신중하게 절충해야한다.
 

BCryptPasswordEncoder

PasswordEncoder p = new BCryptPasswordEncoder();
PasswordEncoder p = new BCryptPasswordEncoder(4);

SecureRandom s = SecureRandom.getInstanceStrong();
PasswordEncoder p = new BCryptPasswordEncoder(4, s);

Params

  • 로그라운드: 해싱 작업이 이용하는 반복 횟수에 영향을 준다. 반복 횟수는 2 로그라운드로 계산된다. 반복 횟수를 계산하기 위한 로그라운드 값은 4~31 사이어야 한다.
  • SecureRandom: 인코딩에 이용되는 인스턴스

반복을 결정하는 값과, 해시에 사용되는 인스턴스를 지정해준다는 말인듯
인수가 없는 인스턴스로 만들어서 사용해도 된다.
 

SCryptPasswordEncoder

PasswordEncoder p = new SCryptPasswordEncoder();
PasswordEncoder p = new SCryptPasswordEncoder(16384, 8, 1, 32, 64);

Params

  • CPU 비용
  • 메모리 비용
  • 병렬화 계수
  • 키 길이
  • 솔트 길이

 

4.1.4 DelegatingPasswordEncoder를 이용한 여러 인코딩 전략

DelegatingPasswordEncoder는 여러종류의 해시를 지원한다.
현재 사용되는 알고리즘에서 취약성이 발견되어 신규 등록 사용자의 자격 증명을 변경하고 싶지만, 기존 자격 증명을 변경하기 쉽지 않을때 사용할 수 있다.
 
DelegatingPasswordEncoder는 PasswordEncoder 인터페이스의 한 구현이며 자체 인코딩 알고리즘을 구현하는 대신 같은 계약의 다른 구현 인스턴스에 작업을 위임한다.
해시는 해당 해시를 의미하는 알고리즘의 이름을 나타내는 접두사로 시작한다. DelegatingPasswordEncoder는 암호의 접두사를 기준으로 올바른 PasswordEncoder 구현에 작업을 위임한다.

@Configuration
public class ProjectConfig {

    @Bean
    public PasswordEncoder passwordEncoder() {
        Map<String, PasswordEncoder> encoders = new HashMap<>();

        encoders.put("noop", NoOpPasswordEncoder.getInstance());
        encoders.put("bcrypt", new BCryptPasswordEncoder());
        encoders.put("scrypt", new SCryptPasswordEncoder());

        // 첫 번째 인수로 기본 인코더를 지정
        // 접두가사 없으면 기본 인코더를 사용함
        return new DelegatingPasswordEncoder("bcrypt", encoders);
    }
}

{noop}12345 => NoOpPasswordEncoder 사용
{bcrypt}$2a$10... => BCryptPasswordEncoder 사용
 
스프링 시큐리티는 편의를 위해 모든 표준 제공 PasswordEncoder의 구현에 대한 맵을 가진 DelegatingPasswordEncoder를 생성하는 방법을 제공한다.

PasswordEncoder passwordEncoder = PasswordEncoderFactories.createDelegatingPasswordEncoder();

기본 인코더는 bcrypt이다.
 

인코딩, 암호화, 해싱

> 인코딩(Encoding)
주어진 입력에 대한 모든 변환을 의미한다. 예를 들어 문자열을 뒤집는 함수 x가 있을 때 x -> y를 ABCD에 적용하면 DCBA가 나온다.
 
> 암호화(Encryption)
출력을 얻기 위해 입력 값과 키를 모두 지정하는 특정한 유형의 인코딩이다. 키를 이용하면 나중에 누가 출력에서 입력을 얻는 함수를 호출할 수 있는지 선택할 수 있다. 암호화를 함수로 나타낸 가장 간단한 형식은 다음과 같다.
(x, y) -> y
여기에서 x는 입력이고 k는 키며 y는 암호화 결과다. 이 방식으로 알려진 함수에 키를 이용해 출력에서 입력을 얻을 수 있다.
(y, k) -> x
이를 역함수 복호화(Reverse Function Decryption)라고 한다. 암호화에 쓰는 키와 복호화에 쓰는 키가 같으면 이를 일반적으로 이를 대칭 키 라고 한다.
 
암호화((x, k1) -> y) 및 복호화 ((y, k2) -> x)에 다른 키를 쓰면 비대칭 키(Asymmetric Key)로 암호화가 수행된다고 말한다.
그리고 (k1, k2)를 키 쌍(Key Pair)이라고 한다. 암호화에 이용되는 k1을 공개 키(Public key)라고 하고 복호화에 이용되는 k2를 개인 키(Private Key)라고 한다. 이와 같이 개인 키의 소유자는 데이터를 복호화할 수 있다.
 
>  해싱(Hashing)
함수가 한 방향으로만 작동하는 특정한 유형의 인코딩이다. 따라서 해싱 함수의 출력 y에서 입력 x를 얻을 수 없다. 그러나 출력 y가 입력 x에 해당하는지 확인할 수 있는 방법이 반드시 있어야 하므로 해시는 인코딩과 일치를 위한 한 쌍의 함수로 볼 수 있다.
해싱 함수가 x -> y라면 일치 함수 (x, y) -> boolean도 있다.
때때로 해싱 함수는 입력에 임의의 값을 추가할 수도 있다: (x, k) -> y.
이 값을 솔트(Salt)라고 한다.
솔트는 함수를 더 강하게 만들어 결과에서 입력을 얻는 역함수의 적용 난도를 높인다.
 
 
스프링 시큐리티에서 인증 흐름을 위한 주 계약을 나타내는 인터페이스

  • UserDetails
    • 스프링 시큐리티가 관리하는 사용자를 나타낸다.
  • GrantedAuthority
    • 애플리케이션의 목적 내에서 사용자에게 허용되는 작업을 정의한다(예: 읽기, 쓰기, 삭제 등).
  • UserDetailsService
    • 사용자 이름으로 사용자 세부 정보를 검색하는 객체를 나타낸다.
  • UserDetailsManager
    • UserDetailsService의 더 구체적인 계약이다. 사용자 이름으로 사용자를 검색하는 것 외에도 사용자 컬렉션이나 특정 사용자를 변경할 수도 있다.
  • PasswordEncoder
    • 암호를 암호화 또는 해시하는 방법과 주어진 인코딩된 문자열을 일반 텍스트 암호와 비교하는 방법을 지정한다.

 

4.2 스프링 시큐리티 암호화 모듈에 관한 추가 정보

4.2.1 키 생성기 이용

4.2.2 암호화 복호화 작업에 암호기 이용

 

요약

  • PasswordEncoder는 인증 논리에서 암호를 처리하는 가장 중요한 책임을 담당한다.
  • 스프링 시큐리티는 해싱 알고리즘에 여러 대안을 제공하므로 필요한 구현을 선택하기만 하면 된다.
  • 스프링 시큐리티 암호화 모듈(SSCM)에는 키 생성기와 암호기를 구현하는 여러 대안이 있다.
  • 키 생성기는 암호화 알고리즘에 이용되는 키를 생성하도록 도와주는 유틸리티 객체다.
  • 암호기는 데이터 암호화와 복호화를 수행하도록 도와주는 유틸리티 객체다.

'study > spring-security-in-action' 카테고리의 다른 글

8장 권한 부여 구성: 제한 적용  (0) 2023.09.24
7장 권한 부여 구성: 액세스 제한  (0) 2023.09.14
5장 인증 구현  (0) 2023.09.03
3장 사용자 관리  (0) 2023.09.02
2장 안녕! 스프링 시큐리티  (0) 2023.09.02

이 블로그 내용은 아래 도서를 학습한 내용입니다.
학습 도서 정보
스프링 시큐리티 인 액션(Spring Security in Action)
로렌티우 스필카 지음
최민석 옮김
위키북스


  • userDetails 인터페이스로 사용자 기술하기
  • 인증 흐름에 UserDetailsService 이용하기
  • UserDetailsService의 맞춤형 구현 만들기
  • UserDetailsManager의 맞춤형 구현 만들기
  • 인증 흐름에 JdbcUserDetailsManager 이용하기

 
UserDetailsService에 대해서

  • 스프링 시큐리티에서 사용자를 기술하는 UserDetails
  • 사용자가 실행할 수 있는 작업을 정의하는 GrantedAuthority
  • UserDetailsService 계약을 확장하는 UserDetailsManager. 상속된 동작 외에 사용자 만들기, 사용자의 암호 수정이나 삭제 등의 작업도 지원한다.

 
UserDetailsService 및 PasswordEncoder에 대해서

  • 스프링 시큐리티에 있는 구현과 이를 이용하는 방법
  • 계약을 위한 맞춤형 구현을 정의하는 방법과 시기
  • 실제 애플리케이션에서 볼 수 있는 인터페이스를 구현하는 방법
  • 이러한 인터페이스 이용의 모범 사례

 

3.1 스프링 시큐리티의 인증 구현

UserDetailsService는 사용자 이름으로 사용자를 검색하는 역할만 한다.
UserDetailsManager는 대부분의 애플리케이션에 필요한 사용자 추가, 수정, 삭제 작업을 추가한다.
UserDetails로 계약을 구현한다.
GrantedAuthority는 이용 권리의 집합이다.
 
사용자를 인증하는 기능만 필요한 경우 UserDetailsService 계약만 구현하면 필요한 기능을 제공할 수 있다.
사용자를 관리하려면 UserDetailsService 및 UserDetailsManager 구성요소에 사용자를 나타내는 방법이 필요하다.
두 계약간 분리는 인터페이스 분리 원칙의 훌륭한 예다.

 

3.2 사용자 기술하기

스프링 시큐리티에서 사용자 정의는 UserDetails 계약을 준수해야 한다. UserDetails 계약은 스프링 시큐리티가 이해하는 방식으로 사용자를 타나낸다.

3.2.1 UserDetails 계약의 정의 이해하기

public interface UserDetails extends Serializable {
// 앱 사용자가 수행할 수 있는 작업을 GrantedAuthority 인스턴스의 컬랙션으로 반환
    Collection<? extends GrantedAuthority> getAuthorities();

// 사용자 자격 증명을 반환하는 두 메서드
    String getPassword();

    String getUsername();
    
    
// 사용자 계정을 필요에 따라 활성화 또는 비활성화하는 네 메서드
// 애플리케이션에서 네 메서드의 기능을 구현할 필요가 없다면 네 메서드가 true를 반환하게 하면 된다.
    boolean isAccountNonExpired(); // 계정 만료

    boolean isAccountNonLocked(); // 계정 잠금

    boolean isCredentialsNonExpired(); // 자격 증명 만료

    boolean isEnabled(); // 계정 비활성화
}

 

3.2.2 GrantedAuthority 계약 살펴보기

public interface GrantedAuthority extends Serializable {
    String getAuthority();
}

String 형식의 권한 이름 만들기

GrantedAuthority g1 = ()-> "READ";
GrantedAuthority g2 = new SimpleGrantedAuthority("READ");

 

3.2.3 최소한의 UserDetails 구현 작성

public class User implements UserDetails {

    private final String username;
    private final String password;
    private final String authority;

    public User(String username, String password, String authority) {
        this.username = username;
        this.password = password;
        this.authority = authority;
    }

    @Override
    public Collection<? extends GrantedAuthority> getAuthorities() {
        return List.of(() -> authority);
    }

    @Override
    public String getPassword() {
        return password;
    }

    @Override
    public String getUsername() {
        return username;
    }

    @Override
    public boolean isAccountNonExpired() {
        return true;
    }

    @Override
    public boolean isAccountNonLocked() {
        return true;
    }

    @Override
    public boolean isCredentialsNonExpired() {
        return true;
    }

    @Override
    public boolean isEnabled() {
        return true;
    }
}

3.2.4 빌더를 이용해 UserDetails 형식의 인스턴스 만들기

일부 단순한 애플리케이션에는 UserDetails 인터페이스의 맞춤형 구현이 필요 없다.
 

        // user 빌더 클래스로 사용자 구성
        UserDetails u = User.withUsername("bill")
                .password("12345")
                .authorities("read", "write")
                .accountExpired(false)
                .disabled(true)
                .build();

        // User.UserBuilder 인스턴스 만들기
        User.UserBuilder builder1 = User.withUsername("bill");

        UserDetails u1 = builder1
                .password("12345")
                .authorities("read", "write")
                .passwordEncoder(p -> encode(p)) // 암호 인코더는 인코딩을 수행하는 함수에 불과하다.
                .accountExpired(false)
                .disabled(true)
                .build();

        // 기존의 UserDetails 인스턴스에서 사용자를 만들 수도 있다.
        User.UserBuilder builder2 = User.withUserDetails(u);

        UserDetails u2 = builder2.build();

 

3.2.5 사용자와 연관된 여러 책임 결합

JPA 사용시 User 엔티티와 스프링 시큐리티의 User Details 구현체를 함께 구현하면 복잡하다.
SecurityUser 클래스를 구현해 User 엔티티를 래핑한다.
 

@Entity
@Getter
public class User {
    @Id
    private int id;
    private String username;
    private String password;
    private String authority;
}

public class SecurityUser implements UserDetails {

    private final User user;

    public SecurityUser(User user) {
        this.user = user;
    }

    @Override
    public Collection<? extends GrantedAuthority> getAuthorities() {
        return List.of(() -> user.getAuthority());
    }

    @Override
    public String getPassword() {
        return user.getPassword();
    }

    @Override
    public String getUsername() {
        return user.getUsername();
    }

    @Override
    public boolean isAccountNonExpired() {
        return true;
    }

    @Override
    public boolean isAccountNonLocked() {
        return true;
    }

    @Override
    public boolean isCredentialsNonExpired() {
        return true;
    }

    @Override
    public boolean isEnabled() {
        return true;
    }
}

3.3 스프링 시큐리티가 사용자를 관리하는 방법 지정

3.3.1 UserDetailsService 계약의 이해

public interface UserDetailsService {
    UserDetails loadUserByUsername(String var1) throws UsernameNotFoundException;
}

3.3.2 UserDetailsService 계약 구현

인메모리로 UserDetailsService 구현

public class User implements UserDetails {

    private final String username;
    private final String password;
    private final String authority;

    public User(String username, String password, String authority) {
        this.username = username;
        this.password = password;
        this.authority = authority;
    }

    @Override
    public Collection<? extends GrantedAuthority> getAuthorities() {
        return List.of(() -> authority);
    }

    @Override
    public String getPassword() {
        return password;
    }

    @Override
    public String getUsername() {
        return username;
    }

    @Override
    public boolean isAccountNonExpired() {
        return true;
    }

    @Override
    public boolean isAccountNonLocked() {
        return true;
    }

    @Override
    public boolean isCredentialsNonExpired() {
        return true;
    }

    @Override
    public boolean isEnabled() {
        return true;
    }
}
public class InMemoryUserDetailsService implements UserDetailsService {

    private final List<UserDetails> users;

    public InMemoryUserDetailsService(List<UserDetails> users) {
        this.users = users;
    }

    @Override
    public UserDetails loadUserByUsername(String username) throws UsernameNotFoundException {
        return users.stream()
                .filter(u -> u.getUsername().equals(username))
                .findFirst()
                .orElseThrow(() -> new UsernameNotFoundException("User not found"));
    }
}
@Configuration
public class ProjectConfig {

    @Bean
    public UserDetailsService userDetailsService() {
        UserDetails u = new User("john", "12345", "read");
        List<UserDetails> users = List.of(u);
        return new InMemoryUserDetailsService(users);
    }

    @Bean
    public PasswordEncoder passwordEncoder() {
        return NoOpPasswordEncoder.getInstance();
    }
}
curl -u john:12345 http://localhost:8080/hello

3.3.3 UserDetailsManager 계약 구현

public interface UserDetailsManager extends UserDetailsService {
    void createUser(UserDetails var1);

    void updateUser(UserDetails var1);

    void deleteUser(String var1);

    void changePassword(String var1, String var2);

    boolean userExists(String var1);
}

사용자 관리에 JdbcUserDetailsManager 이용

 

create schema spring;

CREATE TABLE IF NOT EXISTS `spring`.`users` (
  `id` INT NOT NULL AUTO_INCREMENT,
  `username` VARCHAR(45) NULL,
  `password` VARCHAR(45) NULL,
  `enabled` INT NOT NULL,
  PRIMARY KEY (`id`));

CREATE TABLE IF NOT EXISTS `spring`.`authorities` (
  `id` INT NOT NULL AUTO_INCREMENT,
  `username` VARCHAR(45) NULL,
  `authority` VARCHAR(45) NULL,
  PRIMARY KEY (`id`));

INSERT INTO `spring`.`authorities` VALUES (NULL, 'john', 'write');
INSERT INTO `spring`.`users` VALUES (NULL, 'john', '12345', '1');
@Configuration
public class ProjectConfig extends WebSecurityConfigurerAdapter {

  @Bean
  public UserDetailsService userDetailsService(DataSource dataSource) {
    String usersByUsernameQuery = "select username, password, enabled from spring.users where username = ?";
    String authsByUserQuery = "select username, authority from spring.authorities where username = ?";
    var userDetailsManager = new JdbcUserDetailsManager(dataSource);
    userDetailsManager.setUsersByUsernameQuery(usersByUsernameQuery);
    userDetailsManager.setAuthoritiesByUsernameQuery(authsByUserQuery);
    return userDetailsManager;

  }

  @Bean
  public PasswordEncoder passwordEncoder() {
    return NoOpPasswordEncoder.getInstance();
  }

}

사용자 관리에 LdapUserDetailsManager 이용

실제 LDAP 서버를 사용할 수 없으므로 임베디드로 LDAP 서버를 설정한다.
 
LDIF (DATA Interchange Format) 파일 설정
 
src/main/resources/server.ldif

dn: dc=springframework,dc=org
objectclass: top
objectclass: domain
objectclass: extensibleObject
dc: springframework

dn: ou=groups,dc=springframework,dc=org
objectclass: top
objectclass: organizationalUnit
ou: groups

dn: uid=john,ou=groups,dc=springframework,dc=org
objectclass: top
objectclass: person
objectclass: organizationalPerson
objectclass: inetOrgPerson
cn: John
sn: John
uid: john
userPassword: 12345
        <dependency>
            <groupId>org.springframework.security</groupId>
            <artifactId>spring-security-ldap</artifactId>
        </dependency>
        <dependency>
            <groupId>com.unboundid</groupId>
            <artifactId>unboundid-ldapsdk</artifactId>
        </dependency>

application.properties 파일
 

spring.ldap.embedded.ldif=classpath:server.ldif
spring.ldap.embedded.base-dn=dc=springframework,dc=org
spring.ldap.embedded.port=33389
@Configuration
public class ProjectConfig extends WebSecurityConfigurerAdapter {

    @Override
    @Bean
    public UserDetailsService userDetailsService() {
        // 컨텍스트 소스를 생성해 LDAP 서버의 주소 지정
        var cs = new DefaultSpringSecurityContextSource("ldap://127.0.0.1:33389/dc=springframework,dc=org");
        cs.afterPropertiesSet();

        // LdapuserDetailsManager 인스턴스 생성
        LdapUserDetailsManager manager = new LdapUserDetailsManager(cs);
        // 사용자 이름 매퍼를 설정해 LdapUserDetailsManager에 사용자를 검색 하는 방법 지시
        manager.setUsernameMapper(
                new DefaultLdapUsernameToDnMapper("ou=groups", "uid"));
        // 앱이 사용자를 검색하는 데 필요한 그룹 검색 기준 설정
        manager.setGroupSearchBase("ou=groups");
        return manager;
    }

    @Bean
    public PasswordEncoder passwordEncoder() {
        return NoOpPasswordEncoder.getInstance();
    }

}

요약

  • UserDetails 인터페이스는 스프링 시큐리티에서 사용자를 기술하는 데 이용되는 계약이다.
  • UserDetailsService 인터페이스는 애플리케이션이 사용자 세부 정보를 얻는 방법을 설명하기 위해 스프링 시큐리티의 인증 아키텍처에서 구현해야 하는 계약이다.
  • UserDetailsManager 인터페이스는 UserDetailsSErvice를 확장하고 사용자 생성, 변경, 삭제와 관련된 동작을 추가한다.
  • 스프링 시큐리티는 UserDetailsManager 계약의 여러 구현을 제공한다. 이러한 구현에는 InMemoryUserDetailsManager, JdbcUserDetailsManager, LdapUserDetailsManager가 있다.
  • JdbcUserDetailsManager는 JDBC를 직접 이용하므로 애플리케이션이 다른 프레임워크에 고정되지 않는다는 이점이 있다.

'study > spring-security-in-action' 카테고리의 다른 글

8장 권한 부여 구성: 제한 적용  (0) 2023.09.24
7장 권한 부여 구성: 액세스 제한  (0) 2023.09.14
5장 인증 구현  (0) 2023.09.03
4장 암호 처리  (0) 2023.09.02
2장 안녕! 스프링 시큐리티  (0) 2023.09.02

이 블로그 내용은 아래 도서를 학습한 내용입니다.
학습 도서 정보
스프링 시큐리티 인 액션(Spring Security in Action)
로렌티우 스필카 지음
최민석 옮김
위키북스


 
1. 스프링 시큐리티와 웹 종속성만 있는 프로젝트를 만들어서 추가된 구성이 없으면 어떻게 작동하는지 확인한다. 이를 통해 인증과 권한 부여의 기본 구성에서 무엇을 기대해야할 지 이해할 수 있다.
2. 기본 구성을 재정의하고 맞춤형 사용자와 암호를 정의해서 프로젝트에 사용자 관리 기능을 추가한다.
3. 애플리케이션이 기본적으로 모든 엔드포인트를 인증하는 것을 확인하고 이 동작도 맞춤 구성할 수 있다는 것을 배운다.
4. 모범 사례를 이해할 수 있도록 동일한 구성에 대해 다른 스타일을 적용해 본다.
 

2.1 첫 번째 프로젝트 시작

아래와 같은 스프링 시큐리티 종속성을 추가하면, 스프링 시큐리티가 작동한다.

<dependency>
    <groupId>org.springframework.boot</groupId>
    <artifactId>spring-boot-starter-security</artifactId>
</dependency>
<dependency>
    <groupId>org.springframework.boot</groupId>
    <artifactId>spring-boot-starter-web</artifactId>
</dependency>

스프링 시큐리티는 기본적으로 모든 엔드포인트를 보호한다.
올바른 자격증명을 제공하지 않고 HTTP를 호출하면 401 권한없음이 반환된다.
자격증명은 아래와 같이 전송한다.
 
방법1

curl -u user:49ceebbc-f593-4dcb-ac5d-5b1b5a15939b http://localhost:8080/hello

방법2

echo -n user:49ceebbc-f593-4dcb-ac5d-5b1b5a15939b | base64
curl -H "Authorization: dXNlcjo0OWNlZWJiYy1mNTkzLTRkY2ItYWM1ZC01YjFiNWExNTkzOWI=" http://localhost:8080/hello

2.2 기본 구성이란?

AuthenticationProvider는 인증공급자이다.
UserDetailsService는 사용자 세부 정보 서비스이다.
PasswordEncoder는 암호 인코더이다.

  • 인증 필터는 인증 요청을 인증 관리자에 위임하고 응답을 바탕으로 보안 컨텍스트를 구성한다.
  • 인증 관리자는 인증 공급자를 이용해 인증을 처리한다.
  • 인증 공급자는 인증 논리를 구현한다.
  • 인증 공급자는 사용자 관리 책임을 구현하는 사용자 세부 정보 서비스를 인증 논리에 이용한다.
  • 보안 컨텍스트는 인증 프로세스 후 인증 데이터를 유지한다.

사용자 세부 정보 서비스는 UserDetailsService 계약을 구현하는 객체가 관리한다.
PasswordEncoder는 다음 두 가지 일을 한다.

  • 암호를 인코딩 한다.
  • 암호가 기존 인코딩과 일치하는지 확인한다.

2.3 기본 구성 재정의

2.3.1 UserDetailsService 구성 요소 재 정의

@Configuration
public class ProjectConfig extends WebSecurityConfigurerAdapter {
 
    @Override
    @Bean
    public UserDetailsService userDetailsService() {
        var userDetailsService = new InMemoryUserDetailsManager();
 
        var user = User.withUsername("john")
                .password("12345")
                .authorities("read")
                .build();
 
        userDetailsService.createUser(user);
 
        return userDetailsService;
    }
 
    @Bean
    public PasswordEncoder passwordEncoder() {
        return NoOpPasswordEncoder.getInstance();
    }
 
}
curl -u john:12345 http://localhost:8080/hello

2.3.2 엔드포인트 권한 부여 구성 재정의

...
    @Override
    protected void configure(HttpSecurity http) throws Exception {
        http.httpBasic();
        http.authorizeRequests().anyRequest().authenticated(); // 모든 요청에 인증이 필요하다.
        http.authorizeRequests().anyRequest().permitAll(); // 모든 요청에 인증이 필요하다.
    }
...

 

2.3.3 다른 방법으로 구성 설정

@Override
protected void configure(AuthenticationManagerBuilder auth) throws Exception {
    var userDetailsService = new InMemoryUserDetailsManager();
 
    var user = User.withUsername("john")
            .password("12345")
            .authorities("read")
            .build();
 
    userDetailsService.createUser(user);
 
    auth.userDetailsService(userDetailsService)
        .passwordEncoder(NoOpPasswordEncoder.getInstance());
}

위와 같이 configure에서 UserDetailsService 및 PasswordEncoder를 설정하면 어디서 UserDetailsService 및 PasswordEncoder가 연결되어있는지 알기 쉽지 않다.
2.3.1에서 구성한 것과 같이 책임을 분리해서 작성해야 한다. (1책임당 1클래스로 구성하는게 좋다)
 

2.3.4 AuthenticationProvider 구현 재정의

AuthenticationProvider는 인증 논리를 구현하고 사용자 관리와 암호 관리를 각각 UserDetailsService 및 PasswordEncoder에 위임한다.

@Component
public class CustomAuthenticationProvider implements AuthenticationProvider {
 
    @Override
    public Authentication authenticate(Authentication authentication) throws AuthenticationException {
        // Principal 인터페이스의 getName() 메서드를 Authentication에서 상속받는다.
        String username = authentication.getName();
        String password = String.valueOf(authentication.getCredentials());
 
 
        // 이 조건은 일반적으로 UserDetialsService 및 PasswordEncoder를 호출해서 사용자 이름과 암호를 테스트한다.
        if ("john".equals(username) && "12345".equals(password)) {
            return new UsernamePasswordAuthenticationToken(username, password, Arrays.asList());
        } else {
            throw new AuthenticationCredentialsNotFoundException("Error!");
        }
    }
 
    @Override
    public boolean supports(Class<?> authenticationType) {
        // Authentication 형식의 구현을 추가할 위치
        return UsernamePasswordAuthenticationToken.class.isAssignableFrom(authenticationType);
    }
}

authentication(Authentication authentication) 메서드는 인증의 전체 논리를 나타낸다.
 
새로운 구성

@Configuration
public class ProjectConfig extends WebSecurityConfigurerAdapter {
 
    @Autowired
    private CustomAuthenticationProvider authenticationProvider;
 
    @Override
    protected void configure(AuthenticationManagerBuilder auth) {
        auth.authenticationProvider(authenticationProvider);
    }
 
    @Override
    protected void configure(HttpSecurity http) throws Exception {
        http.httpBasic();
        http.authorizeRequests()
                .anyRequest().authenticated();
    }
}

요약

  • 스프링 시큐리티를 애플리케이션의 종속성으로 추가하면 스프링 부트가 약간의 기본 구성을 제공한다.
  • 인증과 권한 부여를 위한 기본 구성요소인 UserDetailsService, PasswordEncoder, AuthenticationProvider를 구현했다.
  • User 클래스로 사용자를 정의할 수 있다. 사용자는 사용자 이름, 암호, 권한을 가져야 한다. 권한은 사용자가 애플리케이션의 컨텍스트에서 수행할 수 있는 작업을 지정한다.
  • 스프링 시큐리티는 userDetailsService의 간단한 구현인 InMemoryuserDetailsManager를 제공한다. UserDetailsService의 인스턴스와 같은 사용자를 추가해서 애플리케이션의 메모리에 사용자를 관리할 수 있다.
  • NoOpPasswordEncoder는 PasswordEncoder 계약을 구현하며 암호를 일반 텍스트로 처리한다. 이 구현은 학습 예제와 개념 증명에 적합하지만 운영 단계 애플리케이션에는 적합하지 않다.
  • AuthenticationProvider 계약을 이용해 애플리케이션의 맞춤형 인증 논리를 구현할 수 있다.
  • 구성을 작성하는 방법은 여러 가지가 있지만, 한 애플리케이션에서는 한 방법을 선택하고 고수해야 코드를 깔끔하고 이해하기 쉽게 만들 수 있다.

'study > spring-security-in-action' 카테고리의 다른 글

8장 권한 부여 구성: 제한 적용  (0) 2023.09.24
7장 권한 부여 구성: 액세스 제한  (0) 2023.09.14
5장 인증 구현  (0) 2023.09.03
4장 암호 처리  (0) 2023.09.02
3장 사용자 관리  (0) 2023.09.02

React 프로젝트 생성

 

npx create-react-app@latest react-sample --template typescript

 

npm start : 개발서버 실행하기

npm run build: 실서비스를 위한 app을 빌드하기

 

간단 리엑트 사용

npm run build : 명령어를 실행하면 build 디렉토리에 js, css, index.html이 생성된다.

serve -s build: 웹 실행

 

pulbic/index.html이 src/index.tsx의 스크립트를 실행하는 구조이다.

 

public/index.html

src/index.tsx

 

초간단 컴포넌트

import React from 'react';

/**
 * 단순히 input 값만 출력하는 컴포넌트이다.
 * @constructor
 */
// 이름을 입력하기 위한 텍스트 박스를 반환한다.
const Name = () => {
  // input 요소의 onchange 이벤트에 대한 콜백 함수를 정의한다.
  /**
   * 개발로 배포하면 test는 두번 출력됨
   * 실서비스로 배포하면 test는 한번만 출력됨
   */
  console.log('test') // 두번 출력됨
  const onChange = (e: React.ChangeEvent<HTMLInputElement>) => {
    // 입력된 텍스트를 콘솔에 표시한다.
    console.log(e.target.value)
  }

  return (
    // style 객체의 키는 캐멀 케이스가 된다.
    <div style={{padding: '16px', background: 'grey'}}>
    {/*  for 대신 htmlFor를 사용한다. */}
      <label htmlFor={'name'}>이름</label>
    {/*  class나 onchange 대신, className이나 onChange를 사용한다. */}
      <input id={'name'} className={'input-name'} type={'text'} onChange={onChange}/>
    </div>
  );
};

export default Name;

curl -LO https://raw.githubusercontent.com/mbadolato/iTerm2-Color-Schemes/master/schemes/3024%20Day.itermcolors

참고: 노마드코더의 맥북프로 세팅

brew 설치

brew 에 접속하면 설치 url이 있는데 복사해서 터미널에 붙혀넣기 한다.

brew 설치가 완료되면, Next steps 부분의 두 커맨드를 각각 입력한다.

기존 터미널을 종료하고 새롭게 터미널을 실행 시킨뒤, brew를 입력해보면 잘 설치되었는지 확인 할 수 있다.

 

이제 다양한 프로그램을 brew로 설치해보자

brew install --cask firefox google-chrome visual-studio-code docker jetbrains-toolbox aldente spectacle alfred iterm2 karabiner-elements alt-tab clipy postman
brew install git

 

 

따로 설치해줘야할 프로그램

- runcat, clipy

 

karabiner-elements 를 설치하여 한영키 딜레이 줄이기 & 키보드 단축키 설정

 

사용하고 있는 키보드를 특정하거나, For all devices 를 선택해서 caps_lock 키를 f19로 매핑한다.

맥북의 기본 키보드는 karabiner의 대상에서 제외해주고, 사용하고자 하는 키보드만 등록해준다.

설정 > 키보드에서 spotlight 부분을 해제해준다. (알프레드로 대체 가능하다)

크롬에서 f12키를 눌러서 개발자 도구를 바로 열기 위해 아래 설정을 해준다.

karabiner에서 설정한 F19를 한영키 변경으로 잡아준다.

이전 입력소스 선택을 커맨드+스페이스로 해서 한영키 입력을 두가지로 설정한다. (개인적으로 이렇게 한영키 입력을 두군데서 하는게 편해서 설정함)

기본 설정된 맥 단축키 중 개발을 위해 해제해줘야할 부분

f14, f15

컨트롤+좌우 화살표

 

영문 자동완성 끄기

키보드 > 텍스트 입력 > 입력소스 > 편집에서 아래 사항을 해제

item2 꾸미기

Appearance > General > Theme > Minimal

Profiles > Session > Status bar enabled 체크

Profiles > Session > Status bar enabled > Configure Status Bar

 

터미널 텍스트 색상&스타일 바꾸기

item2 color schemes 로 접속 > 원하는 스킴 클릭 > html에 텍스트를 저장

 

다운로드

curl -LO https://raw.githubusercontent.com/mbadolato/iTerm2-Color-Schemes/master/schemes/3024%20Day.itermcolors

 

 

저장된 파일의 txt 확장자를 지운 후 더블클릭한다. 그러면 item2에 스킴이 반영된다.

'

 

Profiles > Colors > Color Preset 에서 방금 import 한 스킴을 적용한다.

oh my zsh 설치하기

oh my zsh 공식 사이트에 들어가서 install 명령어를 item2에 붙혀넣기 한다. 그러면 oh my zsh이 적용된다.

 

power level 10k 설치하기

powerlevel10k 깃허브의 oh my zsh 설치 부분을 참고하여 진행

 

아래 깃허브를 내려받음

 

zshrc 파일을 열어서 ZSH_THEME 부분을 powerlevel10k/powerlevel10k 로 변경하고 item2를 껐다가 다시 실행하여 세팅

처음에는 zshrc 파일이 없기 때문에 생성해야함

vi ~/.zshrc

 

NVM 설치

brew로 설치

brew install nvm

zshrc 파일에 아래 export 부분을 추가

 

터미널을 껏다가 키면 nvm 명령어를 사용할 수 있음

node.js의 LTS 버전을 확인 후 LTS 버전으로 설치

 

 

 

참고 : NVM 자주쓰는 명령어

 

설치된 node.js 목록 확인하기
```
$ nvm ls
$ nvm list
```

node 최신버전 설치
```
$ nvm install node
$ nvm install --lts // lts 최신버전
```

설치할 수 있는 모든 node 버전 조회 (너무 많아서 굳이 명령어 때려보기보다 이런게 있구나 정도로만..)
```
$ nvm ls-remote
```

node 버전 지정해서 설치하기
```
$ nvm install 10.16.3
$ nvm install 10 // 10.x 의 마지막 버전
```

특정 버전의 node 사용하기
```
$ nvm use <version>
$ nvm current // 현재 사용중인 버전 확인하기
$ nvm uninstall <version> // 필요없는 node 버전 삭제하기
```


설치되어 있는 가장 최신버전의 node를 디폴트로 사용하기
```
$ nvm alias default node
$ nvm alias default 10.16.3
```

node.js 설치 경로 확인하기
```
$ which node
```

+ Recent posts